Programas o módulos nuevos
"Pilotes II: Comprobación estructural" y "Pilotes III: Análisis de la estabilidad lateral" (nuevos módulos de CYPECAD, CYPE 3D y Elementos de cimentación)
La versión 2025.d incluye dos nuevos módulos para la comprobación y cálculo de pilotes (Pilotes II y Pilotes III) en los programas CYPECAD, CYPE 3D y Elementos de cimentación.
En la versión anterior 2025.c, ya se implementó en los mismos programas el módulo Pilotes I. Por tanto, a partir de la versión 2025.d, los usuarios de CYPECAD, CYPE 3D y Elementos de cimentación disponen de tres módulos de pilotes que complementan el diseño de cimentaciones profundas mediante encepados. Los tres módulos de pilotes son:
- Pilotes I: Cálculo de la carga de hundimiento (v.2025.c)
Ya implementado en la versión anterior (2025.c), Pilotes I permite verificar la capacidad portante de los pilotes de hormigón armado bajo diferentes condiciones de carga teniendo en cuenta las características del suelo y del propio pilote. Puede obtener más información sobre este módulo en las novedades de la versión 2025.c.
En la versión 2025.d, el módulo Pilotes I incluye una novedad en el cálculo de la resistencia frente al hundimiento de pilotes al permitir la selección de dos modos de realizarlo. Puede encontrar más información al respecto en la novedad de esta versión "Cálculo de la resistencia frente al hundimiento de pilotes mediante tensiones admisibles".
- Pilotes II: Comprobación estructural (v.2025.d)
Implementado en esta versión (2025.d), Pilotes II ofrece la posibilidad de definir de manera sencilla la sección de los pilotes y su armadura, y con ello comprobar su resistencia frente a los esfuerzos solicitantes transmitidos por el encepado a la cabeza del pilote. En las novedades de esta versión, puede encontrar en "Pilotes II: Comprobación estructural (nuevo módulo)" más información sobre este módulo.
- Pilotes III: Análisis de la estabilidad lateral (v.2025.d)
Implementado también en la versión 2025.d, Pilotes III incorpora el análisis de la estabilidad lateral para facilitar el diseño de cimentaciones profundas sometidas a esfuerzos laterales significativos. Este módulo permite realizar las comprobaciones del módulo "Pilotes II, Comprobación estructural" (si lo tiene incluido en su licencia) contemplando también los esfuerzos laterales transmitidos por el encepado a la cabeza de los pilotes. El análisis se realiza utilizando el motor de cálculo OpenSees©, y se fundamenta en un modelo de elementos finitos donde el comportamiento del terreno se asimila a una serie de muelles no lineales. En las novedades de esta versión puede encontrar en "Pilotes III: Análisis de la estabilidad lateral (nuevo módulo)" más información sobre este módulo.
Para hacer uso de estos módulos es necesario que la licencia de uso disponga de los siguientes permisos, dependiendo del programa donde se deseen utilizar:
- En CYPECAD
“CYPECAD”, “Encepados” y los módulos de pilotes que desee emplear. - En CYPE 3D
“CYPE 3D”, “Encepados” y los módulos de pilotes que desee emplear. - En Elementos de cimentación
“Elementos de cimentación” y los módulos de pilotes que desee emplear.
Además, en cualquiera de los tres programas mencionados es necesario que la licencia de uso disponga también del permiso "OpenSees©. Versión profesional" si el módulo "Pilotes III: Análisis de la estabilidad lateral" es uno de los que desee emplear.
A partir de la versión 2025.d, CYPEHVAC incluye un nuevo módulo que permite el cálculo y diseño de instalaciones de ventilación mecánica controlada (VMC). El programa ofrece todos los elementos necesarios en este tipo de instalaciones: conductos, recuperadores de calor, plenums, bocas de impulsión y extracción, silenciadores, etc. de diferentes fabricantes.
Para el uso de estas prestaciones y de otras que incluye CYPEHVAC es necesario que la licencia de uso disponga de los permisos adecuados.
CYPE continúa apostando por la incorporación en el Generador de precios de nuevos módulos de detalles constructivos, relacionados con la arquitectura sostenible y la bioconstrucción, y en concreto por los sistemas constructivos con madera.
Uno de esos materiales con los que la madera combina perfectamente es la paja, que también es idóneo para diseñar y construir proyectos de consumo energético casi nulo, tanto de nueva planta como de rehabilitación.
Con la edición del nuevo módulo de Sistemas de construcción con madera y paja, hemos pretendido poner a disposición de nuestros clientes la documentación necesaria que le facilite la redacción de proyectos de edificios a construir con estos materiales. Edificios que serán más ecológicos, saludables y respetuosos con el medio ambiente y con las personas que los habitamos.
De entre estos sistemas hemos seleccionado dos sistemas representativos, que combinan ambos materiales: uno prefabricado, compuesto de módulos de paja prensada dentro de una estructura de madera, y otro realizado “in situ”, denominado Sistema CUT (Cell Under Tension), compuesto de entramados ligeros de madera y balas de paja.
En la novedad Nuevo módulo de detalles constructivos. Sistemas de construcción con madera y paja dispone de más información sobre los detalles que incluye.
CYPE Menu
En la versión 2025.d de CYPE Menu se incorpora la aplicación CYPEFIRE Pressure Systems.
Además, se eliminan las aplicaciones que se han discontinuado en esta versión. En la novedad "Programas discontinuados desde la versión 2025.d" puede consultar cuáles son y las aplicaciones que a partir de ahora desempeñan sus funcionalidades.
Novedades comunes de los programas de CYPE
A partir de la versión 2025.d, se ha mejorado la interacción durante la inserción de elementos en el área de trabajo de las aplicaciones. Para aquellos elementos que la aplicación permite girarlos una vez introducidos (herramienta Girar elemento), ahora, es posible girarlo en intervalos de 90 grados sobre el eje Z simplemente pulsando la barra espaciadora del teclado antes de su colocación.
Esta funcionalidad permite una mayor precisión y rapidez al posicionar componentes dentro del modelo, evitando la necesidad de realizar ajustes posteriores.
A partir de la versión 2025.d, la ventana “Selección del proyecto” de las aplicaciones conectadas a BIMserver.center incorpora un nuevo sistema de notificaciones para informar sobre las últimas novedades de la plataforma.
Este espacio muestra mensajes relevantes sobre nuevas funcionalidades, mejoras y recomendaciones relacionadas con BIMserver.center. Además, se incluirán enlaces directos a documentación, tutoriales y recursos adicionales que faciliten la adopción de estas novedades.
A partir de la versión 2025.d, cuando se pulsa el botón "Compartir" de las aplicaciones (antes de comenzar la generación de los ficheros de la aportación) se comprueba que el usuario forma parte del equipo de trabajo del proyecto de BIMserver.center. En caso de que el usuario no tenga los permisos adecuados, se muestra un mensaje de advertencia. De esta forma, se evita la generación de archivos innecesarios cuando el usuario no tiene derechos de edición.
Implementación de normativa y mejoras en su aplicación
Estructuras de acero laminado y armado
Acciones en las estructuras. Viento
Acciones en las estructuras. Sismo
Suministro de agua
"Instalacje wodociągowe - Wymagania w projektowaniu".
Se incorporan algunos de los apartados de la normativa PN-B-01706 ("Instalacje wodociągowe - Wymagania w projektowaniu"), que se encuentran en la lista de normas polacas recogidas en el "Rozporządzenie Ministra Infrastruktury (Dz. U. z 2022 r. poz. 1225)".
Implementados en CYPEPLUMBING.
Evacuación de aguas
"Systemy kanalizacji grawitacyjnej wewnątrz budynków".
Se implementa la segunda parte ("Kanalizacja sanitarna - Projektowanie układu i obliczenia") y la tercera parte ("Przewody deszczowe - Projektowanie układu i obliczenia") de la normativa polaca PN-EN 12056-3:2002 ("Systemy kanalizacji grawitacyjnej wewnątrz budynków").
Implementadas en CYPEPLUMBING.
CYPE Architecture
Nuevo mobiliario: Salvaescaleras, Plataforma elevadora, Barras de apoyo, Silla de ducha y Contenedores
CYPE Architecture cuenta en la versión 2025.d con nuevos elementos de mobiliario organizados en dos nuevos apartados: Accesibilidad y Residuos.
IFC Builder / CYPE Construction Systems / CYPETHERM LOADS / CYPETHERM EPlus / CYPETHERM HE Plus / CYPEFIRE FDS
A partir de la versión 2025.d, se ha incorporado una nueva herramienta para realizar el cálculo automático del área de los nudos que componen una carpintería en función del número de hojas que la conforman.
Esta mejora permite obtener la transmitancia térmica de la carpintería de una forma más sencilla, optimizando su integración en el modelo energético del edificio.
La funcionalidad está disponible exclusivamente para carpinterías de fabricante, tanto en ventanas interiores como exteriores.
CYPE Construction Works
En la versión 2025.d, Open BIM Sampling se ha incluido en el programa CYPE Construction Works como una nueva pestaña en la parte superior denominada "Control de calidad". Funciona simultáneamente con las prestaciones de CYPE Construction Works que se encuentran ahora en la pestaña "Proceso constructivo".
En esta nueva versión, la aplicación importa los elementos estructurales definidos en el modelo BIM y ya no es posible crear manualmente sus propios volúmenes de hormigón para aplicar cualquier transformación deseada (como intersecciones o divisiones). Lo que hay que hacer para establecer volúmenes de hormigón a diferentes lotes es realizar una asignación parcial del elemento a cada uno de los lotes necesarios.
Gracias a esta integración, la parte de control de calidad también dispone de acceso al Generador de precios, como ya lo hacía CYPE Construction Works, y permite realizar los presupuestos con las partidas de los ensayos empleados.
Las obras guardadas en Open BIM Sampling no podrán ser leídas en esta nueva versión de CYPE Construction Works.
Plugin Open BIM - Revit
En la versión 2025.d, se ha incorporado la capacidad de conversión de estructuras metálicas y modelos 3D integrados en elementos nativos dentro del entorno de Revit.
En esta actualización, se han añadido dos nuevas categorías dentro del conversor a entidades nativas de Revit: IfcPile e IfcMember, con el objetivo de ampliar y mejorar la clasificación y conversión de elementos estructurales.
- IfcMember
Representa elementos metálicos de tipo barra que forman parte de un ensamblaje estructural. Con su implementación, estas barras serán clasificadas como elementos pilares o elementos viga, dependiendo de su función dentro de la estructura, permitiendo así su conversión a elementos nativos sin pérdida de información.
Además de la conversión de los propios elementos estructurales “pilotes”, en esta versión 2025.d se ha incorporado la posibilidad de convertir las armaduras de refuerzo de los pilotes en entidades nativas dentro de Revit.
Esto implica que los refuerzos asociados a estos elementos pueden ser importados y reconocidos como elementos nativos en el modelo de Revit.
Se ha implementado la posibilidad de trabajar en entornos colaborativos mediante almacenamiento de modelos centrales tanto en plataformas de terceros como en la nube propia de Autodesk: Construction Cloud. De esta manera, se asegura el correcto funcionamiento de las utilidades y herramientas del Plugin en un entorno de trabajo colaborativo.
Se ha añadido una nueva barra de herramientas a la interfaz principal del plugin para mejorar la accesibilidad y organización de las opciones.
Está estructurada en dos secciones principales: "Configuración" y "Utilidades".
Configuración
La sección de configuración reúne opciones para la personalización, control de la conversión y gestión de datos IFC.
- Opciones IFC
Permiten definir configuraciones específicas para la importación y exportación de modelos en formato IFC.
Utilidades
La sección de utilidades introduce herramientas adicionales para la visualización, filtrado y gestión de modelos estructurales, facilitando la navegación y análisis del contenido BIM.
- Aplicar transparencias a los elementos estructurales
Permite modificar la visibilidad de ciertas categorías estructurales en el modelo de Revit de forma rápida y, además, aplicarlas a las vistas que desee el usuario, sin necesidad de modificar el editor de visibilidad y gráficos de la interfaz de Revit.
- Las categorías que estarán disponibles para esta utilidad son:
- Suelos
- Muros
- Pilares estructurales
- Armazón estructural
- Rampas
- Cimentación estructural
- Escaleras
- Las categorías que estarán disponibles para esta utilidad son:
- Asignar filtros de colores a las armaduras
Esta utilidad posibilita la asignación de colores a las armaduras en función de su diámetro para las vistas disponibles que seleccione el usuario sin necesidad de crear un filtro para cada una de las mismas. Los colores serán personalizables por el usuario, de igual forma se dispondrá de la serie de colores utilizados en el programa de cálculo original.
- Información sobre los niveles
Proporciona detalles específicos sobre los niveles del proyecto, facilitando su análisis y la organización.
CYPECAD / CYPE 3D / Elementos de cimentación
En la versión 2025.d, los programas “CYPECAD”, “CYPE 3D” y “Elementos de cimentación” incorporan la comprobación estructural de pilotes de hormigón armado para cimentaciones profundas.
El nuevo módulo "Pilotes II: Comprobación estructural" complementa el diseño de este tipo de cimentaciones, permitiendo verificar la seguridad de los pilotes como elemento estructural de hormigón armado conforme a los criterios de la normativa seleccionada.
El programa ofrece la posibilidad de definir de manera sencilla la sección de los pilotes y su armadura, y con ello comprobar su resistencia frente a los esfuerzos solicitantes transmitidos por el encepado a la cabeza del pilote. Si se realiza el análisis de la estabilidad lateral, adicionalmente se tendrán en cuenta los esfuerzos obtenidos mediante este análisis. El análisis de la estabilidad lateral forma parte del otro módulo de pilotes implementado en esta versión "Pilotes III: Análisis de la estabilidad lateral".
En el panel “Datos generales” > “Elementos de cimentación con vinculación exterior”, se han implementado algunas opciones que permiten considerar valores mínimos del momento flector y el esfuerzo axil a considerar, así como configurar la longitud de pandeo del pilote para el cálculo. Estos valores también se pueden modificar para cada uno de los encepados de forma individual.
La verificación se ha implementado para toda la colección de normativa disponible en los programas CYPECAD, CYPE 3D y Elementos de cimentación.
Para hacer uso de este módulo es necesario que la licencia de uso disponga de los siguientes permisos, dependiendo del programa donde se desee utilizar:
- En CYPECAD
“CYPECAD”, “Encepados” y “Pilotes II: Comprobación estructural”. - En CYPE 3D
“CYPE 3D”, “Encepados” y “Pilotes II: Comprobación estructural”. - En Elementos de cimentación
“Elementos de cimentación” y “Pilotes II: Comprobación estructural”.
En la versión 2025.d, los programas CYPECAD, CYPE 3D y Elementos de cimentación incorporan el módulo de análisis de la estabilidad lateral para facilitar el diseño de cimentaciones profundas sometidas a esfuerzos laterales significativos.
Este módulo complementa la comprobación estructural de pilotes de hormigón armado (si su licencia incluye el módulo "Pilotes II: Comprobación estructural"), al permitir la comprobación de las secciones y armados de los pilotes en diversos escenarios de carga. Para ello, integra las características del suelo mediante las curvas p-y y considera el comportamiento no lineal del terreno en el análisis.
El análisis se realiza utilizando el motor de cálculo OpenSees©, y se fundamenta en un modelo de elementos finitos donde el comportamiento del terreno se asimila a una serie de muelles no lineales. Las rigideces de estos muelles se determinan en función de los parámetros geotécnicos definidos previamente en las especificaciones de los estratos.
Los esfuerzos y desplazamientos obtenidos en cada punto pueden verse en pantalla y exportarse a un archivo CSV. Así mismo, si su licencia incluye el módulo "Pilotes II: Comprobación estructural", los esfuerzos calculados se utilizan para comprobar el armado de la sección del pilote conforme a las normativas aplicables.
Para hacer uso de este módulo es necesario que la licencia de uso disponga de los siguientes permisos, dependiendo del programa donde se desee utilizar:
- En CYPECAD
“CYPECAD”, “Encepados”, “Pilotes III: Análisis de la estabilidad lateral” y "OpenSees©. Versión profesional". - En CYPE 3D
“CYPE 3D”, “Encepados”, “Pilotes III: Análisis de la estabilidad lateral” y "OpenSees©. Versión profesional". - En Elementos de cimentación
“Elementos de cimentación”, “Pilotes III: Análisis de la estabilidad lateral” y "OpenSees©. Versión profesional".
La versión 2025.d incluye en el módulo "Pilotes I: Cálculo de la carga de hundimiento" la posibilidad de seleccionar el modo de cálculo de la resistencia frente al hundimiento de pilotes:
- Mediante la indicación de los "Parámetros geotécnicos" (disponible desde la versión anterior -2025.c)
- Mediante la indicación de las "Tensiones admisibles" (implementado en la versión 2025.d)
Esta opción permite calcular el pilote considerando las tensiones admisibles definidas en el estudio geotécnico. Asimismo, esta funcionalidad abre la posibilidad de incluir el efecto de "rozamiento negativo" mediante la introducción de valores negativos.
Esta selección se realiza en el diálogo "Configuración avanzada" (Menú Obra > Datos generales > botón "Elementos de cimentación con vinculación exterior" > botón "Configuración avanzada").
CYPECAD
La versión 2025.d de CYPECAD incluye la implementación de normas de estructuras de acero laminado y armado, acciones de viento y sismo. En el apartado "Implementación de normativa y mejoras en su aplicación" de las novedades de la versión 2025.d, puede consultar la normativa incluida en todos los programas de CYPE en esta versión.
En CYPECAD se han incluido:
- Estructuras de acero laminado y armado
- NTC-2018 (Italia)
- Acciones en las estructuras. Viento
- CFE 2020 (México)
- NSCP 2015 (Filipinas)
- Acciones en las estructuras. Sismo
- NSCP 2015 (Filipinas)
- TBDY 2018 (Turquía)
En la versión 2025.c se implementó en CYPECAD la posibilidad de utilizar sistemas de forjados de viguetas prefabricadas de hormigón. Ahora, en la versión 2025.d, se implementa la posibilidad de utilizar viguetas con armadura en celosía. Un sistema o montaje queda definido mediante la selección de una vigueta, una bovedilla y el espesor de la capa de compresión. La selección de los elementos prefabricados se realiza utilizando los catálogos de productos de fabricante que se han incorporado al programa.
El programa dimensiona la vigueta óptima entre las disponibles para el montaje seleccionado, así como la armadura que se debe disponer en obra para cumplir con los requisitos de seguridad establecidos por la norma. Para ello se realizan verificaciones relativas a los estados límite últimos y de servicio, así como otras comprobaciones geométricas y de cuantías. Para realizar las comprobaciones, se genera la sección real del hormigón tanto prefabricado como vertido en obra con sus correspondientes armaduras.
Las comprobaciones pueden consultarse y listarse de manera detallada, y cualquier modificación por parte del usuario en el resultado propuesto por el programa tendrá su efecto en las comprobaciones.
Los sistemas de forjados están disponibles para las normas de hormigón Código Estructural y Eurocódigo 2 (incluyendo los diferentes anejos nacionales). Además de los requisitos de la norma de hormigón, se han considerado las disposiciones de la EN–15037, que complementan las especificaciones para el caso particular de las viguetas prefabricadas.
Desde la versión 2025.d, es posible guardar una copia de la armadura de negativos de forjados de viguetas para, posteriormente, recuperarla si es necesario volver a calcular la obra. Las opciones que permiten guardar y recuperar la copia del armado de negativos están disponibles tanto para los forjados de viguetas como para los nuevos sistemas de forjados de viguetas prefabricadas de hormigón.
Hasta la versión 2025.d, la consulta de desplazamientos, esfuerzos y tensiones solo se podía realizar por hipótesis simples. A partir de la 2025.d, se incorpora la posibilidad de realizar dicha consulta tanto para una combinación dada como para las envolventes de máximos y mínimos. Además de visualizar los isovalores, se pueden consultar los valores en los puntos del muro.
En versiones anteriores a la 2025.d, era posible considerar el peso del terreno sobre las zapatas mediante la introducción manual de cargas. A partir de la versión 2025.d, se ha mejorado la ergonomía gracias a una nueva opción que permite definir el espesor del terreno sobre la zapata y su densidad, para generar las cargas de forma automática. La opción está disponible en los datos generales de la obra para su aplicación a todas las zapatas. También se puede aplicar de forma local a cada una de las zapatas mediante una opción equivalente disponible al editar la cimentación.
La versión 2025.d de CYPECAD incluye las siguientes mejoras y correcciones del programa para determinados casos:
- Se ha solucionado un error que se producía al consultar las comprobaciones de nudos. Este error se podía producir, en algunos casos, después de editar un pórtico desde el panel de comprobaciones.
- Se ha solucionado un error sistemático que se producía al importar como estructura 3D integrada una obra de CYPE 3D con perfiles de aluminio.
- Se ha mejorado la comprobación de separación de barras. Anteriormente se estaba haciendo con las limitaciones de la norma EHE-08.
- Se ha solucionado un error que se podía producir en la opción "Comprobar geometría del grupo actual" del menú "Calcular". Este error se producía si se habían definido cargas verticales en algún pilar.
- Acción de viento según ASCE 7-10. Corrección en el cálculo del factor de ráfaga.
En el caso de aplicar la norma de acciones de viento ASCE 7-10, a efectos del cálculo del factor de ráfaga según 26.9, se ha corregido el criterio para clasificar una estructura como rígida o flexible. Hasta ahora el programa clasificaba una estructura como rígida si cumplía los requisitos de “Low-rise building” (sección 26.2). A partir de esta versión, se clasifica una estructura como rígida si cumple estos requisitos, o bien, si la frecuencia natural de la estructura es igual o superior a 1Hz. - Se ha solucionado un error que podía ocurrir al "Exportar en formato CSV" cuando el valor de símbolo de separación de miles, en la configuración de Windows, es cadena en blanco.
- Se ha solucionado un error sistemático al consultar la comprobación "Perímetro crítico" en pernos de punzonamiento si la norma seleccionada es "Eurocódigo (España)".
- Se ha mejorado la importación de estructuras 3D integradas a partir de una obra de CYPE 3D. En algún caso no permitía hacer la importación debido a que no era correcta la comprobación de que todos los nudos con vinculación exterior estaban a la misma cota.
- Se ha solucionado un error al dimensionar pilares. Este error se producía sistemáticamente si se había definido un pilar de hormigón de sección rectangular o circular, que arrancaba sobre un pilar de hormigón de sección genérica.
- Se ha mejorado la opción "Deformada". Ahora funciona el check "Ver la estructura". Esta opción se perdió por error al hacer una mejora en un parche anterior.
- Se ha solucionado un error que se producía al dimensionar pórticos. Esto podía ocurrir en el caso de vigas con canto variable, cuyo plano superior no fuese horizontal.
- Se ha solucionado un error en la opción "Armaduras transversales > Igualar tramos de armadura" en el editor de pórticos. Este error podía ocurrir en ciertas ocasiones al editar "Disposición" después de seleccionar un tramo.
- Se ha solucionado un error que ocurría en la comprobación de resistencia al fuego de pilares. Este error podía ocurrir en ciertos casos, cuando el valor µfi era mayor que 1.
- Se ha solucionado un error que podía ocurrir en la comprobación de nudos de hormigón. Este error se podía producir eventualmente en el caso de tener definidas varias vigas metálicas conectadas a un pilar de hormigón durante el proceso de calcular la obra sin obtener el armado.
- Se ha mejorado la importación de obras desde BIMserver.center y las creadas a partir de un IFC. En algunos casos, según la definición de los pilares en el programa origen, no se interpretaba bien la posición y el punto fijo de algunos pilares.
- En CYPE 3D y en CYPECAD se ha mejorado el "Listado sobre una selección de elementos". Ahora se tiene en cuenta el idioma para obtener listados y planos.
- Se ha mejorado el dimensionamiento de las losas macizas y forjados reticulares. Ahora es posible asignar cargas asociadas a hipótesis de sismo estático de usuario.
- Se ha mejorado el dibujo de longitudes de viguetas en pantalla y en los planos. Anteriormente, no se mostraba en viguetas con una longitud inferior a la longitud del texto.
- Se ha mejorado la "Composición de planos" con planos de pórticos de vigas. En algunos casos, después de mover un pórtico no se mostraba en la nueva posición, aunque realmente sí que se había efectuado el cambio de posición.
- Se ha mejorado el plano de vigas inclinadas. En el caso de haber seleccionado "Resumen de medición" ya no se muestra un cuadro vacío cuando no hay ninguna viga de hormigón.
- Se han mejorado los listados "Cuantías de armadura, por diámetro", "Listado de elementos de cimentación", "Listado de zapatas corridas". Anteriormente, en el caso en que la norma de hormigón seleccionada fuese del tipo ACI, los aceros del tipo "Grade x" se mostraban como "Grado x".
- Se ha mejorado el panel "Forjados inclinados/Desniveles". Siempre se mostraban los colores para el fondo de pantalla blanco, ahora se muestran los correspondientes al fondo de pantalla seleccionado.
- Se ha solucionado un error en la opción "Punzonamiento". Este error sucedía cuando se definía un paño mediante delimitado por dos pilares alargados unidos en sus extremos por vigas, y este paño está dentro de otro.
- Se ha mejorado la búsqueda de referencias. No se estaba realizando la búsqueda de las referencias de muros de cortante.
- Se ha mejorado la creación de obras a partir de una obra de CYPE 3D. Ahora se importa la biblioteca de secciones de aluminio.
- Se ha mejorado la comprobación de incendio en vigas. Ahora se comprueban las vigas embebidas en muros y las de coronación.
- Se ha solucionado un error al introducir muros. Este error se podía producir al introducir un muro en una obra abierta después de haber introducido muros con alguna ley de presiones definida.
- Se ha mejorado el dibujo de ejes de vigas en planos. En algún caso, con vigas enfrentadas y según el ángulo entre ellas, el eje de una de ellas podía extenderse fuera de la planta.
- Se ha solucionado un error que podía ocurrir al editar la armadura de un pórtico, después de haber modificado el ancho de una viga en contacto con un ábaco.
- Se ha mejorado la opción "Asignar 'Armadura base / Malla electrosoldada'". En algunos casos, si existían forjados con cantos diferentes en la misma planta, no se permitía hacer la asignación de una armadura base válida para el paño seleccionado.
- Se ha solucionado un error de generación de planos de planta. Este error se podía producir si se generan, al mismo tiempo, planos de planta y planos de pórticos de vigas, y en los planos de planta se muestran los detalles de placas de anclaje. En lugar de mostrarse los detalles de las placas de anclaje, es posible que se mostrase algún pórtico de vigas.
- Se ha mejorado la opción "Volver a numerar" en "Pilares, pantallas y arranques". Si la referencia inicial era P01 la siguiente que se generaba era P2. En la versión 2025.d es P02.
- Se han mejorado las "Capturas a plantillas". Ahora hay una selección para la solapa "Entrada de pilares" y otra selección para el resto de solapas. Además, cada vez que se abra el programa se mantienen las últimas selecciones realizadas.
- Se ha solucionado un error en el plano del cuadro de pilares que podía ocurrir si el diámetro de las ramas de estribos en el arranque es diferente al diámetro de los cercos.
- Se ha solucionado un error que se podía producía al abrir una obra mostrando el mensaje "(trv) != NULL". Este error se debe a una inconsistencia en los datos del encuentro de varias vigas. Ahora se muestra un mensaje para rehacer la geometría en ese encuentro.
- Se ha mejorado el panel "Opciones de dimensionamiento" que se muestra al calcular una obra. Si ninguna de las opciones posibles se puede activar, no se muestra. Esa condición no se estaba haciendo correctamente en las opciones de "Simplificación del modelo de cálculo".
- Se ha solucionado un error al definir un cajetín. El error se producía sistemáticamente si el nombre asignado tiene más de ocho caracteres.
- Se ha solucionado un error que se podía producir en el proceso de modelado de placas aligeradas y de losas mixtas. Este error podía ocurrir cuando las vigas laterales de paños de este tipo eran casi paralelas a la dirección de las placas, o losas mixtas.
- Se ha mejorado el editor de pórticos de vigas. La opción "Centrar en viga" no tenía efecto ninguno. Esto empezó a ocurrir en la versión 2025.b debido a los cambios realizados para usar la aceleración por hardware en este editor.
- Se ha mejorado el editor de pórticos de vigas. Cuando se sale de la edición sin hacer cambios no se hacen las comprobaciones. En la versión 2025.c, por error, se hizo que siempre se realizarán.
- Se ha solucionado un error que podía ocurrir al consultar los esfuerzos de un pilar que en una planta tenga conexiones de vigas a diferentes alturas.
- Se ha mejorado la exportación de barras de estructuras 3D integradas a IFC. Ahora se exportan como vigas o pilares dependiendo de su disposición (del mismo modo que se hace en la vista 3D).
- Se ha mejorado la exportación de vigas a IFC. Si está activa alguna de las opciones de "Criterio de numeración de vigas", ahora se exporta la referencia de la viga considerando la opción seleccionada.
- Se ha mejorado la visualización de los isovalores. Ahora, el color de los textos se determina en función de la luminancia del fondo sobre el que se muestran, eligiendo entre negro o blanco para facilitar una mejor legibilidad.
- Se ha solucionado un error que se producía al dibujar elementos de cimentación. Este error podía ocurrir en raras ocasiones debido a vigas de atado o centradoras, solapadas con otras en un elemento de cimentación. Ahora, cuando ocurre esto, se muestra un aviso al grabar la planta.
- Se ha mejorado el dibujo del punto fijo de pilares en el plano de replanteo. En el caso de un pilar con un desplazamiento y un ángulo distinto de 0, se dibujaba sin considerar el giro del pilar.
- Se ha mejorado el editor de pórticos de vigas. Ahora es posible editar pórticos después de haber perdido los resultados de la obra debido a alguna modificación en la entrada de datos. Es posible que algún pórtico no sea pueda editar porque, debido a los cambios realizados, los datos disponibles del mismo no sean consistentes.
- Se ha mejorado la vista 3D de pilotes. Ahora se muestran con su longitud real.
- Se ha solucionado un error que se podía producir al abrir una obra, después de haber borrado una planta donde se habían definido elementos constructivos de tipo "Antepecho".
- Se ha mejorado la generación de pernos "En las esquinas". En algunos casos, en pilares girados más de 45º, no se generaban bien los pernos correspondientes a alguna de las esquinas.
- Se ha mejorado el listado de distorsiones de pilares. Si un pilar está exento en una planta, se tiene en cuenta para generar un solo tramo, en lugar de dos, que es lo que se hacía anteriormente.
- Se ha mejorado el dimensionamiento de forjados reticulares. Anteriormente, en el caso de necesitar armar una sección con más de 255 barras del diámetro máximo, el programa mostraba un aviso y no continuaba dimensionando. Ahora, en este caso, se disponen 255 barras del diámetro máximo y continúa con el dimensionamiento del resto de elementos. Las barras que se hayan dimensionado de esta manera se muestran con el texto "Insuf". En estos casos, en el informe final del cálculo se muestra un aviso del tipo "Armadura fuera de tabla en zona de losa".
- Se ha mejorado la visualización de isovalores, lo que permite en algunos casos un dibujo mucho más rápido. Esta mejora es especialmente notable cuando la gama de colores seleccionada es discreta y el número de colores es elevado. En estas circunstancias, el tiempo de visualizado solía ser bastante mayor, dependiendo de los valores visualizados y de la geometría de los elementos, mientras que ahora es significativamente más rápido.
- Se ha solucionado un error que ocurría al realizar el cálculo cuando alguna rampa no estaba definida correctamente. En estos casos, primero se emite un aviso y se pregunta si se desea continuar.
- Se ha solucionado un error que podía ocurrir al obtener las mediciones de pórticos de vigas en ciertos casos, cuando un tramo del pórtico correspondía a una viga bajo forjado y estaba en contacto tanto con un hueco como con un forjado.
- Se ha solucionado un error que se producía en la opción "Esfuerzos en pilares, pantallas y muros" al seleccionar un muro que arranca en un nivel superior al de cimentación.
- Se ha mejorado la detección de los elementos de apoyo en los extremos de rampas y escaleras. Anteriormente, los muros cuyo eje no estaba definido en el centro no se procesaban correctamente.
- Se ha mejorado la edición de pórticos de vigas. Al editar desde la opción "Errores de vigas", el texto de los estribos se dibujaba dos veces en diferentes posiciones, lo que impedía su correcta visualización.
CYPE 3D
La versión 2025.d de CYPE 3D incluye la implementación de normas de estructuras de acero laminado y armado, y acciones de sismo. En el apartado "Implementación de normativa y mejoras en su aplicación" de las novedades de la versión 2025.d, puede consultar la normativa incluida en todos los programas de CYPE en esta versión.
En CYPE 3D se han incluido:
- Estructuras de acero laminado y armado
- NTC-2018 (Italia)
- Acciones en las estructuras. Sismo
- NSCP 2015 (Filipinas)
- TBDY 2018 (Turquía)
Determinadas normas sísmicas exigen el cumplimiento de la condición de cortante basal mínimo cuando se aplica el método dinámico modal-espectral para el cálculo de la acción sísmica.
A partir de la versión 2025.d, la posibilidad de activar esta comprobación, ya implementada en versiones anteriores de CYPECAD, también está disponible en CYPE 3D.
Puede obtener más información en los siguientes enlaces:
- Corrección por cortante basal para el cálculo sísmico mediante el método de análisis dinámico.
- Verificación de la condición de cortante basal. Ajuste de resultados (Verificación de la condición de cortante basal. Ajuste de resultados - CYPE)
Hasta la versión 2025.d, las bibliotecas de perfiles de los fabricantes estaban integradas directamente en el código del programa.
A partir de la versión 2025.d, estos catálogos de perfiles se han trasladado a Open BIM Database.
Esta mejora facilita la incorporación de catálogos de nuevos fabricantes y permite una gestión más ágil y eficiente de la actualización y del mantenimiento de los catálogos existentes.
Portal frame generator
La versión 2025.d de Portal frame generator incluye la implementación de normas de estructuras de acero laminado y armado, y acciones de viento. En el apartado "Implementación de normativa y mejoras en su aplicación" de las novedades de la versión 2025.d, puede consultar la normativa incluida en todos los programas de CYPE en esta versión.
En Portal frame generator se han incluido:
- Estructuras de acero laminado y armado
- NTC-2018 (Italia)
- Acciones en las estructuras. Viento
- CFE 2020 (México)
- NSCP 2015 (Filipinas)
CYPE Connect / StruBIM Steel
En el modelo de análisis de la unión, una de las barras se establece como elemento portante, a menos que se haya definido una placa de anclaje. El resto de las barras se conectan a este elemento, sobre las cuales se aplican las cargas.
Hasta la versión 2025.d, las barras conectadas al elemento portante carecían de vinculaciones exteriores, permitiendo definir fuerzas en la dirección de cada eje y momentos alrededor de cada eje.
En la versión 2025.d, se implementan diferentes modelos de cargas y coacciones. En el apartado "Cargas", cada barra que no sea portante incluye la opción "Modelo de cálculo", que permite seleccionar entre las siguientes opciones:
- N - Vy - Vz - Mx - My - Mz
Es el modelo por defecto y el utilizado en versiones anteriores. El extremo de la barra carece de vinculaciones exteriores, permitiendo la definición de los seis esfuerzos. - N - Vy - Mz
Este modelo permite la definición de cargas en el plano XY. El extremo de la barra tiene coaccionado el desplazamiento en el eje z y el giro en el eje y. - N - Vz - My
Este modelo permite la definición de cargas en el plano XZ. El extremo de la barra tiene coaccionado el desplazamiento en el eje y y el giro en el eje z. - N - Vy - Vz
En este modelo, el extremo de la barra tiene coaccionados los giros y no permite la introducción de momentos.
Estos nuevos modelos resultan útiles para abordar distintas situaciones estructurales. Por ejemplo:
Caso 1
La barra de sección tubular está articulada en el modelo estructural y unida mediante un solo tornillo. Si se utiliza el modelo sin coacciones, puede generarse un mecanismo inestable (Caso 1 – A). Al cambiar el modelo de cargas a N - Vy - Vz, el modelo local de la unión se asemeja a las condiciones de la unión en el modelo global de la estructura (Caso 1 – B).
Caso 2
Se unen dos angulares, donde uno actúa como elemento portante y el otro recibe una tracción aplicada en el centro de gravedad de la sección. Si se usa el modelo sin coacciones, la excentricidad entre la carga y la vinculación del perfil portante genera un momento que lo penaliza (Caso 2 – A). Al cambiar el modelo de cargas a N - Vy - Vz, se logra una distribución de tensiones más equilibrada entre ambos perfiles (Caso 2 – B).
Caso 3
La excentricidad de la barra diagonal genera un momento que penaliza a la cartela. En este caso, el desplazamiento fuera del plano formado por la viga y la diagonal está restringido, por lo que el modelo local de la unión es más parecido al modelo global seleccionando el modelo N - Vz - My (Caso 3 – B).
Al pulsar "Capturar imagen", se genera una captura de la vista 3D y se guarda en la biblioteca de imágenes. El usuario puede asignarle una referencia, que será el texto mostrado al pie de la imagen en el listado. Además, según el tipo de vista 3D, la imagen dispone de una tipología específica, que determina en qué capítulo del listado se incluirá.
- Las imágenes capturadas desde la pestaña "Modelo" aparecerán en el apartado "Componentes de la unión".
- Las capturas de la vista "Coeficiente de aprovechamiento máximo" se incluirán en el apartado "Comprobaciones".
- Las imágenes de las vistas de resultados de isovalores del análisis "Tensión/Deformación" se ubicarán en el apartado "Tensión/Deformación".
- Las capturas de los resultados de pandeo aparecerán en el apartado "Pandeo".
El tamaño de las imágenes en el listado se establece por defecto, aunque los usuarios pueden modificar la escala según sus necesidades.
Además de las capturas de las vistas 3D, es posible añadir imágenes adicionales a la biblioteca. Para ello, basta con pulsar el icono "Añadir" en la lista de imágenes de la biblioteca.
Hasta la versión 2025.d, cualquier modificación en las operaciones provocaba la pérdida de los resultados del modelo de elementos finitos, incluso cuando dichos cambios no afectaban al modelo analítico. Sin embargo, a partir de la versión 2025.d, los resultados se conservarán siempre que las modificaciones no alteren el modelo analítico, actualizándose únicamente las comprobaciones necesarias.
Entre los parámetros que pueden modificarse sin perder los resultados del análisis se incluyen:
- El espesor de garganta de los cordones de soldadura.
- La clase de superficie de las soldaduras.
- La variación entre distintos tipos de cordones de penetración.
- El lugar de ejecución de soldaduras y tornillos.
- Tipo de electrodo
En la versión 2025.d se implementa una herramienta que permite definir las cargas aplicadas en cada barra a partir de las propiedades mecánicas de su sección. En el panel de edición de cargas, sobre la tabla de esfuerzos de cada barra, aparece el asistente para modificar los esfuerzos del caso de carga seleccionado.
Esta herramienta cambia el valor de la tabla de cada esfuerzo por el nuevo valor calculado a partir de un factor definido por el usuario, las propiedades mecánicas de la sección de barra y el límite elástico del acero de la barra. El factor puede definirse con signo positivo o negativo. A la derecha de cada esfuerzo que active el usuario, se muestra el esfuerzo calculado. En la parte derecha del panel se muestran las propiedades mecánicas de la sección de la barra.
En la versión 2025.d, se implementa la importación de los nudos definidos en el modelo estructural.
Esta tarea se puede realizar en la importación de estructuras de CYPE 3D, ETABS® o SAP 2000®. Se creará un nudo con la misma referencia que tenía el nudo en el modelo estructural y las mismas barras.
En versiones anteriores se realizaba una detección geométrica en función de los extremos de las barras.
Hasta la versión 2025.d, la comprobación al cortante de los tornillos se realizaba considerando el caso más desfavorable: que el plano de corte atravesara la zona roscada del vástago.
A partir de la versión 2025.d, en función de las placas a unir y la longitud de la parte roscada, el programa evaluará si el plano de corte se encuentra en la parte roscada o no roscada del vástago.
Cuando los espesores de las placas a unir son diferentes, el plano de corte puede variar según el sentido de colocación del tornillo, atravesando una zona u otra. En estos casos, se evaluará el tornillo en ambos sentidos y, si en alguno de ellos el plano de corte pasa por la zona roscada, se considerará esa condición en la comprobación.
La longitud de la parte roscada está incluida en la biblioteca de tornillos. Las series de tornillos disponibles en el programa se han actualizado para incorporar esta información. En los proyectos creados con versiones anteriores, las bibliotecas de tornillos asignarán a la zona roscada una longitud igual a la del vástago, tal como se venía considerando hasta ahora.
A través de la gestión de bibliotecas, es posible actualizar las bibliotecas para incluir la longitud de la parte roscada. Para ello, basta con hacer clic en el icono de la flecha azul y seleccionar las series que se desean importar. Si se dispone de una biblioteca personalizada de usuario, será necesario seguir el mismo procedimiento para actualizar las bibliotecas de tornillos y, posteriormente, guardar nuevamente la biblioteca personalizada.
Desde la versión 2025.d, los colores de representación de los diferentes elementos son configurables.
Esta personalización se realiza desde "menú Proyecto > Configuración", donde es posible editar los colores según las preferencias del usuario.
Esta funcionalidad cobra mayor relevancia al disponer también de las nuevas herramientas, incorporadas en esta versión, para incluir imágenes en los listados de las uniones.
Hasta la versión 2025.d, con el Eurocódigo, sus anejos nacionales o el Código Estructural de España seleccionados como norma de acero, se verificaba la separación entre el eje de un tornillo y los bordes de la placa de todos los tornillos de una operación.
Sin embargo, desde esta versión, dicha verificación no se realizará cuando los tornillos estén situados en el interior de un grupo de tornillos.
CYPE Connect
En la versión 2025.d, CYPE Connect incorpora una nueva herramienta para calcular las uniones seleccionadas directamente desde la lista de nudos.
En versiones anteriores, el programa permitía calcular uniones seleccionadas, pero esta selección debía realizarse exclusivamente desde la vista 3D de la estructura.
Ahora con esta actualización, la herramienta, ubicada en la parte superior de la lista de uniones, permite realizar la selección y el cálculo de las uniones directamente desde la lista.
StruBIM Steel
StruBIM Shear Walls
En la versión 2025.d de StruBIM Shear Walls se incorporan herramientas que permiten la generación automática o manual de planos con las secciones de los muros de cortante diseñados en el programa, lo que facilita la documentación gráfica de los diseños realizados.
En "Opciones de generación" se puede definir:
- Formato de lámina
Permite definir el formato de las láminas generadas:- Con la opción "Tipo", es posible seleccionar una plantilla para que la hoja adopte el formato asociado a ella.
- La opción "Vacía" permite definir manualmente el formato de la lámina.
- Organización
Determina el grupo de láminas en el que se insertarán las láminas generadas. - Opciones de representación
En esta apartado se encuentran las siguientes opciones:- Representar las secciones con un detalle para cada segmento: Permite elegir entre dos modos de representación. Si la opción está desactivada, se muestra toda la sección con todas sus armaduras. Si está activada, se presenta un esquema general de la sección junto con detalles específicos para cada segmento.
- Mostrar la cantidad total de barras en los elementos de borde: Cuando está activada, las etiquetas de la armadura de los elementos de borde muestran el número total de barras verticales (por ejemplo, 14 #10). Si está desactivada, se indica el número de capas y la cantidad de barras por capa (por ejemplo, 2x7 #7).
- Mostrar la longitud de las barras: Agrega la longitud de las barras a las etiquetas de las barras horizontales.
- Mostrar longitudes y separaciones con unidades.
- Divisor de escala para el dibujo de secciones.
- Divisor de escala para el dibujo de detalles de segmentos.
- Factor multiplicador del tamaño de representación de la sección transversal de las barras.
- Etiquetas
- Incluir referencia del muro en el título de los dibujos.
- Incluir referencia del muro en el título de los dibujos.
- Simbología
Permite definir los símbolos o abreviaturas utilizadas en los textos, notas y aclaraciones que aparecen en las etiquetas.
Al hacer clic en el icono "Láminas" dentro del grupo de botones "Documentación", se accede al editor de láminas del muro seleccionado.
La primera vez que se ingresa a esta sección, el programa pregunta si se desea generar automáticamente la composición predefinida de láminas. Si se responde afirmativamente, se crea una lámina para cada sección del muro. La representación de cada lámina dependerá de la configuración seleccionada en "Opciones de generación", pudiendo mostrar un dibujo detallado de toda la sección o un esquema general con detalles específicos para cada segmento.
El entorno de trabajo del editor de láminas es similar al de Open BIM Layout, cuya información detallada está disponible en el siguiente enlace: https://info.cype.com/es/producto/open-bim-layout/. Este editor de planos también está integrado en otros programas, como CYPE Connect y StruBIM Steel.
La generación automática de los dibujos de las láminas puede realizarse al acceder por primera vez al apartado "Láminas" o desde la opción "Láminas predefinidas". Según las configuraciones establecidas en "Opciones de generación", el programa genera los dibujos de las secciones junto con las etiquetas de las armaduras.
CYPECAD MEP
En la versión 2025.d de CYPECAD MEP, se ha incorporado la posibilidad de acceder a los catálogos de fabricantes de fancoils disponibles a través de Open BIM Database.
Esta nueva funcionalidad permite a los especialistas trabajar con productos reales y especificaciones técnicas detalladas, optimizando la integración entre el diseño y la ejecución de proyectos.
Para gestionar estos catálogos, se ha añadido el botón "Catálogos" en la pestaña “Obra” de la barra de herramientas, incluida en la solapa “Climatización”.
Los catálogos pueden contener modelos de fancoils de los siguientes tipos:
- Fancoil de techo, sistema de dos tubos, con distribución por conductos
- Fancoil de techo, sistema de dos tubos, con distribución por embocaduras tubulares
- Fancoil de techo, sistema de dos tubos, con descarga directa
- Fancoil de cassette, sistema de dos tubos
- Fancoil mural, sistema de dos tubos
- Fancoil vertical de suelo, sistema de dos tubos
- Fancoil de techo, sistema de cuatro tubos, con distribución por conductos
- Fancoil de techo, sistema de cuatro tubos, con distribución por embocaduras tubulares
- Fancoil de techo, sistema de cuatro tubos, con descarga directa
- Fancoil de cassette, sistema de cuatro tubos
- Fancoil vertical de suelo, sistema de cuatro tubos
Ahora, al definir un tipo de fancoil dentro del proyecto, la aplicación solicita tanto el "catálogo" como la "referencia" del producto elegido dentro del mismo. Para simplificar la selección, se ha implementado la herramienta "Selección por catálogo", que lanza una ventana con toda la información de los fancoils disponibles en los catálogos descargados (potencia frigorífica, potencia calorífica…). Esta funcionalidad no solo facilita la búsqueda de fancoils específicos, sino que también asegura que se seleccionen productos adecuados para el tipo de instalación.
La incorporación de estos catálogos se ha integrado con la generación de los listados de mediciones y presupuestos, y además es compatible con la exportación a Arquímedes o en formato FIEBDC-3 (.bc3). De esta manera, la integración con el presupuesto se produce de forma directa, lo que facilita tanto la planificación económica como la justificación documental.
Para garantizar la continuidad de proyectos creados en versiones anteriores de CYPECAD MEP, todos los fancoils definidos previamente se agregarán automáticamente al catálogo "CYPE LEGACY" al abrir esos proyectos en la versión 2025.d. Esto permite que los proyectos existentes puedan seguir calculándose y generar su documentación sin la necesidad de reasignar los fancoils a los nuevos catálogos de fabricantes. De este modo, se mantiene la coherencia en las obras, al mismo tiempo que se incorporan las mejoras y capacidades de la nueva versión.
En la solapa "ITED" de la versión 2025.d de CYPECAD MEP, se han realizado las siguientes correcciones:
- Se ha corregido un error que se producía en la exportación de planos con tomas dobles. Antes se convertían en tomas simples.
- Se ha subsanado un error en el dimensionamiento del RITU para edificios de hasta 5 PAU con zonas comunes.
CYPECAD MEP / IFC Builder
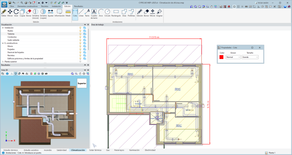
A partir de la versión 2025.d, CYPECAD MEP e IFC Builder incorporan el grupo "Anotaciones" en la barra de herramientas, proporcionando nuevas opciones para enriquecer la documentación gráfica del modelo. Este menú permite introducir elementos de dibujo, como etiquetas de texto, cotas y mediciones.
Además, para garantizar una colocación precisa, es posible utilizar las opciones de referencia a objetos y capturas a plantillas, asegurando que las anotaciones se alineen correctamente con los componentes de la obra.
CYPECAD MEP / CYPELUX
Se ha incorporado la herramienta "Filtro" en el panel de selección de luminarias. Dicha herramienta está presente en CYPELUX y en la solapa "Iluminación" de CYPECAD MEP (esta solapa solo está habilitada en CYPECAD MEP cuando el emplazamiento de la obra es España).
Gracias a esta nueva funcionalidad, ahora es posible filtrar las luminarias disponibles en función de los siguientes parámetros:
- Lámpara. Referencia de la lámpara.
- Flujo luminoso. Posibilidad de establecer valores mínimos y máximos.
- Potencia total. Posibilidad de establecer valores mínimos y máximos.
- Eficiencia. Posibilidad de establecer valores mínimos y máximos.
- Temperatura. Posibilidad de establecer valores mínimos y máximos.
- Ra. Posibilidad de establecer valores mínimos y máximos.
- Longitud. Posibilidad de establecer valores mínimos y máximos.
- Anchura. Posibilidad de establecer valores mínimos y máximos.
- Diámetro. Posibilidad de establecer valores mínimos y máximos.
- Altura. Posibilidad de establecer valores mínimos y máximos.
- Presupuesto. Opción para mostrar únicamente luminarias que contengan información suficiente para generar el presupuesto.
Esta mejora agiliza el proceso de selección de luminarias, permitiendo a los especialistas encontrar rápidamente los productos que cumplen con las especificaciones técnicas del proyecto.
CYPELEC
En la versión 2025.d, se incrementa los tipos de dispositivos de protección que tienen la posibilidad de ser seleccionados de un catálogo de fabricante. Estos catálogos están disponibles cuando la normativa aplicada es REBT (España) o NF (Francia).
La lista de los dispositivos de protección que disponen de selección de fabricante es la siguiente:
- Interruptor magnetotérmico modular.
- Interruptor magnetotérmico de caja moldeada.
- Interruptor diferencial modular.
- Interruptor magnetotérmico y diferencial modular.
- Interruptor magnetotérmico con bloque diferencial modular.
- Interruptor magnetotérmico con limitador de sobretensiones permanentes modular.
- Interruptor magnetotérmico con limitador de sobretensiones permanentes y transitorias modular.
- Limitador de sobretensiones transitorias modular.
- Fusible y portafusible.
CYPELEC Distribution
A partir de la versión 2025.d, el programa CYPE Lightning queda integrado en el programa CYPELEC Distribution.
En la barra de herramientas se añade un bloque denominado "Protección frente al rayo", con los elementos necesarios para el diseño de una instalación de protección frente al rayo mediante un pararrayos con dispositivo de cebado (PDC).
Además, se añade un receptor en el bloque de "Proyecto" de la barra de herramientas denominado "Nivel de protección", para especificar el nivel de protección asignado al proyecto y del que depende el diseño de la protección frente al rayo.
Una vez introducido el pararrayos con dispositivo de cebado (PDC), el programa muestra el volumen protegido y comprueba si el volumen es suficiente en función de las características del edificio.
En el proceso de creación de una obra nueva en CYPELEC Distribution, y siempre que haya una vinculación a un proyecto BIM, se lanza un asistente para el mapeado de equipos eléctricos provenientes de la lectura de ficheros IFC.
El asistente consta de dos etapas:
- Una primera etapa que permite la creación o importación de una lista de receptores eléctricos.
- Y una segunda etapa que permite la asignación de los equipos eléctricos leídos del fichero IFC a los tipos de receptores de la lista creada previamente.
Esta tabla de asignación agiliza el proceso para continuar posteriormente con el diseño de la distribución de la instalación eléctrica del proyecto.
Dentro de las "Opciones generales" del bloque “Proyecto” de la barra de herramientas de CYPELEC Distribution, se añade la posibilidad de modificar las “Opciones de prescripción”.
Mediante esta opción es posible configurar la documentación producida por el programa (planos, listados, mediciones, etc.), estableciendo el criterio para la generación de las descripciones de equipos, materiales o servicios seleccionados a partir de los catálogos descargados de Open BIM Database e incluidos en su proyecto.
CYPETEL
La versión 2025.d de CYPETEL cuenta con la nueva pestaña “Modelo 3D”. En ella se integran las herramientas necesarias para definir la posición espacial de los elementos de la infraestructura de telecomunicaciones (cajas, arquetas, tomas, canalizaciones…) en el modelo BIM a través de un entorno de trabajo 3D.
A partir de la versión 2025.d, esta pestaña sustituye a CYPETEL Systems. La información de las obras realizadas con este programa puede ser leída en CYPETEL.
Se ha añadido la pestaña “Presupuesto” en la barra de herramientas de CYPETEL.
En esta pestaña, el usuario dispone de herramientas orientadas a la generación y gestión de la medición y el presupuesto de la instalación que analiza el programa. En ella, el usuario puede extraer la medición del modelo y, a partir de esa información, generar unidades de obra reales. Este proceso se lleva a cabo mediante un sistema de correspondencia entre los elementos medidos sobre el modelo de cálculo y los conceptos del presupuesto (mapeado).
Para facilitar la introducción de los precios de la obra, es posible importar tanto bases de datos completas como conceptos individuales procedentes de bancos de precios que hayan sido desarrollados según el estándar FIEBDC-3 (.bc3), como el Generador de precios de la construcción de CYPE.
La documentación de la medición y el presupuesto se puede extraer en varios listados tipo (Mediciones, Justificación de precios, Presupuesto, Medición y presupuesto, Resumen del presupuesto) exportables en formato HTML, DOCX, PDF, RTF y TXT.
Más información en Pestaña "Presupuesto" en aplicaciones Open BIM de fase de proyecto.
El programa incluye la generación de documentación del Proyecto Técnico de Infraestructura Común de Telecomunicaciones (ICT).
Dispone de un asistente personalizado para cumplimentar los datos necesarios. Para facilitar esta tarea, es posible hacer uso de los datos de los diseños realizados en el programa.
Los listados generados pueden ser exportados en diferentes formatos.
A partir de la versión 2025.d, esta funcionalidad sustituye al programa CYPETEL Project ICT.
La opción "Comprobar correlación" permite detectar incidencias relacionadas con la coherencia entre el diseño realizado en la pestaña "Modelo 3D" y los elementos introducidos en el esquema. Esta herramienta facilita la detección de incidencias en objetos no vinculados o vinculados más de una vez, longitudes y tipos de canalización. Esta función ayuda a completar el esquema de la instalación, a detectar duplicados y a actualizar las longitudes de canalización para asegurar la correlación con el modelo 3D.
Esta funcionalidad es una adaptación de la herramienta "Comprobar correlación" del bloque "Modelo BIM", existente en versiones anteriores, que actuaba sobre la aportación proveniente del programa CYPETEL Systems.
CYPEPLUMBING
A partir de la versión 2025.d de CYPEPLUMBING, los elementos como consumos, descargas, accesorios, que hasta ahora se introducían directamente desde la barra de herramientas superior, pasan a estar organizados en menús flotantes que se pueden anclar en el "Área de trabajo".
Incluso es posible llevarlas a otro monitor, en el caso de trabajar con varios monitores, lo que facilita la accesibilidad y la visibilidad de estas.
A partir de la versión 2025.d, se añade una tercera configuración de capas (Por criterio) para los elementos de la instalación a las dos que ya existían en versiones anteriores. La ventana "Configuración de capas" queda organizada de la siguiente manera:
- Por red (Tipo de tubería/Tipo de drenaje)
Donde hasta ahora solo era posible activar o desactivar alguna de las redes, y que a partir de la versión 2025.d pasa a disponer de las mismas opciones que el resto de categorías. - Por elementos propios
- Por criterio (Opciones generales)
Esta nueva configuración permite un mayor control tanto en el momento de introducir la instalación como en los respectivos análisis de la introducción realizada y del cálculo.
Ahora, todas las configuraciones tienen las mismas opciones: bloquear capturas, visualizar o no la simbología o el 3D y controlar la opacidad del 3D, y la nueva posibilidad de seleccionar un color de visualización en el "Área de trabajo" para cada uno de los elementos. Esto último facilita destacar las zonas que se desean estudiar.
CYPELUX
A partir de la versión 2025.d, las aplicaciones CYPELUX EN, CYPELUX CTE, CYPELUX SCE y CYPELUX LEED se unifican en una única versión de CYPELUX, consolidando todas sus funcionalidades en una sola herramienta.
En versiones anteriores, CYPELUX ya permitía importar los requisitos normativos de:
- EN 12464-1 (Iluminación en lugares de trabajo).
- Código Técnico de la Edificación (CTE).
- Sistema de Certificación Energética de Edificios (SCE).
Ahora, la funcionalidad de CYPELUX LEED también se integra en esta versión. La comprobación del “LEED 4.0 CAI CRÉDITO 8.1” puede seleccionarse directamente desde la configuración de los "Requisitos específicos de cada zona", dentro del menú "Parámetros generales".
Además, en el panel de configuración de la "Luz diurna", se han añadido opciones para ajustar los parámetros del modelo de cielo que se utilizará en la simulación, lo que permite una mayor precisión en los cálculos de iluminación natural.
Generación de documentación justificativa
Con esta actualización, CYPELUX amplía la generación de listados justificativos. Además de los documentos "Anejo de cálculo" y "Proyecto", ahora se pueden generar los siguientes informes:
- LEED 4.0 CAI CRÉDITO 8.1 (antes disponible en CYPELUX LEED).
- Memoria constructiva.
- CTE DB-HE 3 (antes disponible en CYPELUX CTE).
- CTE DB-SUA 4 (antes disponible en CYPELUX CTE).
Integración con CYPE Memorias CTE
Al compartir los resultados del cálculo en una aportación de BIMserver.center, ahora es posible seleccionar la opción "CYPE Memorias CTE", de manera similar a lo que ocurría anteriormente con CYPELUX CTE. Gracias a esta integración, CYPE Memorias CTE podrá incluir automáticamente los documentos justificativos generados por CYPELUX, asegurando una gestión centralizada de la documentación normativa dentro del mismo proyecto.
Esta unificación de aplicaciones simplifica el flujo de trabajo, optimiza la compatibilidad entre normativas y mejora la experiencia del usuario al concentrar todas las funcionalidades en una sola herramienta, evitando la necesidad de utilizar versiones específicas para cada normativa.
A partir de la versión 2025.d, CYPELUX cuenta con un nuevo sistema de ventanas anclables que reemplaza la interfaz de usuario de la pantalla principal. Como resultado, ahora el usuario puede personalizar el espacio de trabajo para adecuarlo a sus necesidades.
Las ventanas anclables se pueden desplazar y cambiar de tamaño. Pueden ser flotantes, anclarse a una ubicación dentro del diálogo principal de la aplicación, o bien arrastrarse fuera de este, incluso trasladarse a otro monitor.
En el enlace de las novedades de la versión 2023.e puede consultar más información relativa a las Ventanas anclables.
A partir de la versión 2025.d, el diseño de iluminación en CYPELUX se podrá realizar a través de un entorno de trabajo tridimensional. Para optimizar la interacción con el modelo 3D, la interfaz de la aplicación ha sido renovada con nuevas ventanas anclables que facilitan la gestión y visualización del proyecto:
- Área de trabajo
Muestra el modelo 3D en la vista activa y permite la introducción de los componentes de la instalación de iluminación. - Vistas
Gestiona las vistas del modelo y permite navegar entre ellas. - Niveles
Facilita la vinculación de los componentes de la instalación con elementos estructurales, como niveles o edificios. Más información en Gestión de niveles. - Elementos propios
Gestiona la visibilidad y captura de los componentes de iluminación insertados en el proyecto. - Elementos leídos
Gestiona la visibilidad y captura de los elementos procedentes de otras aportaciones de BIMserver.center, integradas en el modelo durante el proceso de vinculación.
El programa permite seguir trabajando sobre plantillas 2D provenientes del modelo BIM o importadas desde el programa en formatos DXF, DWG, DWF; o en diversos formatos de imagen (JPEG, JPG, PNG o WMF). De este modo, se mantiene la compatibilidad de trabajo en aquellos proyectos que carezcan de modelo arquitectónico en 3D.
Se ha añadido la pestaña “Presupuesto” en la barra de herramientas de CYPELUX. En esta pestaña, el usuario dispone de herramientas orientadas a la generación y gestión de la medición y el presupuesto de la instalación que analiza el programa.
A diferencia de la implementación de la solapa “Presupuesto” en otras aplicaciones de CYPE, en CYPELUX no es necesario establecer una correspondencia entre los elementos medidos sobre el modelo de cálculo y los conceptos del presupuesto (mapeado). Esto se debe a que CYPELUX cuenta con la capacidad de generar unidades de obra automáticamente a partir de las luminarias procedentes de la Open BIM Database.
Dentro de la tabla de datos asociada a cada luminaria se ha incluido el campo "Presupuesto", el cual indica si el producto contiene la información necesaria para generar el presupuesto de la instalación. Además, se ha añadido el botón “Bancos de precios” dentro del grupo “Proyecto” de la barra de herramientas. Desde esta opción es posible indicar la ubicación de la obra y sus características para ajustar el presupuesto.
La documentación de la medición y el presupuesto se puede extraer en varios listados tipo (Mediciones, Justificación de precios, Presupuesto, Medición y presupuesto, Resumen del presupuesto) exportables en formato HTML, DOCX, PDF, RTF y TXT. Al compartir los resultados en una aportación de BIMserver.center también es posible incluir esta documentación mediante la opción “Listados del presupuesto”.
Más información en Pestaña "Presupuesto" en aplicaciones Open BIM de fase de proyecto.
En la versión 2025.d de CYPELUX, se ha actualizado el motor de cálculo Radiance, desarrollado por el Lawrence Berkeley National Laboratory, a su última versión oficial (Radiance 5.4).
A partir de la versión 2025.d, CYPELUX incorpora la herramienta de selección de elementos, disponible en el "Área de trabajo" cuando no se ha iniciado ninguna otra operación.
Esta nueva funcionalidad permite seleccionar elementos del modelo de forma intuitiva y realizar diversas acciones sobre ellos, como modificar sus propiedades, eliminarlos o ajustarlos según las necesidades del proyecto. Su implementación mejora la fluidez en la edición del modelo, optimizando el proceso de diseño y facilitando la gestión de los elementos dentro del entorno de trabajo.
A partir de la versión 2025.d, CYPELUX amplía y mejora las opciones de distribución de luminarias dentro del grupo “Iluminación” de la barra de herramientas. Ahora, los usuarios pueden elegir entre distintos tipos de distribuciones y personalizarlas en función de las necesidades del proyecto:
- Distribución lineal
Permite ubicar luminarias a lo largo de una línea de referencia. - Distribución circular
Permite distribuir luminarias en una circunferencia, ajustando un “ángulo inicial” respecto a una línea de referencia. - Distribución rectangular
Permite definir una cuadrícula de luminarias mediante un rectángulo trazado por tres puntos. - Distribución poligonal
Permite delimitar una cuadrícula de luminarias a partir de un polígono definido por el usuario. - Distribución por zona
Permite seleccionar una zona del modelo y generar una distribución poligonal ajustada a su contorno. Además, incluye la herramienta “Distribución automática”, que calcula el número óptimo de luminarias para alcanzar una iluminancia objetivo.
Al seleccionar un tipo de distribución, se despliega una ventana anclable donde es posible configurar distintos parámetros:
- Luminaria
Permite seleccionar el tipo de luminaria (interior, exterior o de emergencia) desde un catálogo de fabricante o una definición personalizada. - Distribución de los ejes
Permite ajustar la rotación individual de las luminarias, sobre su eje Z, con respecto a la línea de referencia. - Posicionamiento
Permite definir cómo se colocan las luminarias según los siguientes criterios:- Por cantidad. Se distribuyen uniformemente según el número de luminarias indicado.
- Por distancia. Se establece una separación fija entre luminarias, medida entre centros o entre bordes.
- Alineación
Define cómo se posicionan las luminarias en relación con los límites de la distribución:- Simétrica
- Bordes externos
- Centro-centro
En las distribuciones rectangular, poligonal y por zona, se ha añadido la opción “Introducir solo luminarias contenidas completamente en el área”, que excluye automáticamente aquellas luminarias cuya geometría quede parcialmente fuera del polígono de distribución.
A partir de la versión 2025.d, CYPELUX incorpora la opción “Superficie de cálculo” dentro del grupo “Elementos de cálculo” en la barra de herramientas. Esta nueva funcionalidad permite definir una malla de puntos de cálculo para el análisis lumínico dentro de una zona. De esta forma, es posible evaluar el nivel de iluminancia o deslumbramiento en áreas concretas de un espacio, sin necesidad de tener en cuenta el recinto completo.
Las superficies de cálculo heredan ciertos parámetros de la zona en la que se encuentran, como el factor de mantenimiento y las reflectancias, pero permiten ajustar configuraciones específicas, entre ellas:
- Tipo de mallado de cálculo.
- Altura del plano de trabajo (alumbrado normal). Para iluminancia.
- Altura del plano de trabajo (alumbrado normal). Para deslumbramiento.
- Comprobaciones.
Los resultados obtenidos en las superficies de cálculo pueden consultarse mediante la opción “Consultar resultados” y se incluyen en los listados de “Anejo de cálculo” y “Proyecto”, mejorando la documentación del análisis lumínico.
La ventana de configuración de la "Luz diurna" en CYPELUX ha sido reorganizada para mejorar su claridad. Esta opción, accesible desde el grupo "Iluminación" en la barra de herramientas, ahora presenta una estructura más intuitiva y segmentada.
Los datos relativos a la ubicación del modelo y la reflectancia de las superficies exteriores se han separado de la configuración específica de los distintos cálculos disponibles. Además, se han integrado los parámetros de simulación necesarios para la verificación del LEED 4.0 CAI CRÉDITO 8.1, permitiendo un ajuste más preciso del modelo de cielo empleado en la simulación.
A partir de la versión 2025.d, las luminarias de fabricantes integrados en la Open BIM Database pueden incluir modelos 3D realistas. Es posible visualizar estos modelos tanto en el panel de selección de luminarias como una vez que se han introducido en el modelo. Además, pueden compartirse en el modelo 3D de la instalación para el proyecto de BIMserver.center, mejorando la calidad en la representación del proyecto y facilitando la integración con el resto de las disciplinas.
En versiones anteriores de CYPELUX, la visualización de los resultados sobre las superficies de cálculo del modelo podía realizarse mediante isovalores, isolíneas o valores numéricos, pero de forma independiente.
A partir de la versión 2025.d, se introduce la posibilidad de seleccionar y superponer varias opciones simultáneamente, permitiendo una representación más detallada de los resultados.
Se ha añadido el botón “Opciones de prescripción” en el menú “Proyecto” de la barra de herramientas de la aplicación. Mediante esta opción es posible configurar la documentación producida por el programa (planos, listados, mediciones, etc.), estableciendo el criterio para la generación de las descripciones de equipos, materiales o servicios seleccionados a partir de los catálogos descargados de Open BIM Database e incluidos en su proyecto.
A partir de la versión 2025.d, CYPELUX incorpora la pestaña “Láminas” en la barra de herramientas, permitiendo la generación y edición de planos de la instalación de iluminación.
Esta funcionalidad facilita la inclusión de información gráfica tanto del propio modelo como de otras aportaciones del proyecto en BIMserver.center.
Al acceder a la pestaña “Láminas”, la aplicación genera automáticamente planos basados en las vistas definidas en la solapa “Instalación”. Para personalizar este proceso, se ha añadido el botón “Generación de láminas” dentro del menú “Proyecto”, desde donde el usuario puede configurar la creación de planos según las necesidades del proyecto.
Al compartir los resultados del cálculo en una aportación de BIMserver.center, ahora es posible seleccionar la opción "Planos DXF/DWG" para incluir las láminas.
Más información sobre las funcionalidades de la utilidad de “Láminas” en el siguiente enlace: https://info.cype.com/es/producto/edicion-de-laminas/.
Se ha añadido el botón “Opciones de cálculo” en el menú “Cálculo” de la barra de herramientas de la aplicación. Esta funcionalidad permite ajustar parámetros del motor de cálculo, ofreciendo mayor control sobre el rendimiento y la velocidad de procesamiento de los cálculos lumínicos.
Actualmente, es posible modificar los siguientes parámetros:
- Modo de cálculo
Permite elegir entre dos métodos de procesamiento:- Estándar. Utilizado por defecto en versiones anteriores, prioriza la precisión en los cálculos.
- Rápido. Reduce ligeramente la precisión a cambio de una mayor velocidad de cálculo, optimizando el tiempo de procesamiento en proyectos complejos.
- Sólo luz directa
Al activar esta opción, los cálculos de iluminancia se realizan sin considerar los rebotes de luz sobre las superficies del modelo, lo que acelera el proceso y permite obtener una estimación más rápida de los niveles de iluminación.
Esta mejora proporciona mayor flexibilidad y eficiencia, permitiendo adaptar los cálculos según las necesidades del proyecto, ya sea priorizando la precisión o la rapidez en la obtención de resultados.
A partir de la versión 2025.d, CYPELUX permite configurar el tipo de malla de cálculo en las “Zonas” y “Superficies de cálculo”, ofreciendo mayor flexibilidad en la distribución de los puntos de evaluación de la iluminancia. Para ello, se ha añadido el campo “Tipo de mallado de cálculo” con las siguientes opciones:
- Automático
CYPELUX determina automáticamente el número de puntos en la trama de cálculo en función de las características del espacio. Esta opción es la predeterminada y mantiene el comportamiento de versiones anteriores. - Cantidad
Permite definir manualmente el número de puntos en los ejes X e Y, dejando que el programa los distribuya de forma equidistante dentro de la superficie de cálculo. - Distancia
Permite especificar la separación exacta entre los puntos en los ejes X e Y, proporcionando un control más detallado sobre la densidad del mallado.
Esta mejora permite ajustar la precisión de los cálculos lumínicos según las necesidades del proyecto, optimizando el equilibrio entre rendimiento y detalle en la evaluación de la iluminación.
A partir de la versión 2025.d, CYPELUX puede leer automáticamente los datos de latitud y longitud del proyecto para realizar cálculos de luz diurna con mayor precisión. Esta información se extrae de los modelos IFC georreferenciados que contengan las aportaciones del proyecto, garantizando un análisis lumínico ajustado a la ubicación real del edificio.
Para definir el emplazamiento, es posible utilizar la aplicación gratuita Open BIM Site, que permite establecer con exactitud la ubicación geográfica del proyecto.
En la versión 2025.d, CYPELUX mejora la visualización del progreso de cálculo, proporcionando información más detallada sobre el estado del análisis en curso. Además, se ha añadido la posibilidad de cancelar el cálculo en cualquier momento, sin necesidad de esperar a que el análisis se complete por completo.
CYPEFIRE Hydraulic Systems
Para la versión 2025.d de CYPEFIRE Hydraulic Systems, se han incluido los catálogos de fabricantes para los arriostramientos sísmicos y además se ha mejorado el cálculo y comprobación de los mismos.
Algunas de las mejoras del cálculo que se han incorporado son las siguientes:
- Detección de inicio y final de colectores para la introducción de los arriostramientos correspondientes.
- Detección de inicio y final de montantes para la introducción de los arriostramientos correspondientes.
- Cálculo de la distribución de los arriostramientos a lo largo de las tuberías.
- Detección de secciones de la instalación no protegidas frente al sismo.
Se ha efectuado la optimización de la herramienta de dimensionado, para permitir, a partir de la versión 2025.d, que se pueda realizar también el dimensionamiento parcial del modelo, además del dimensionado total que se realizaba hasta ahora.
En la ventana de selección se define el tipo de dimensionado que se desea; en el caso de que sea un dimensionado parcial, una vez que se acepta el panel, es necesario seleccionar un puesto de control. El dimensionado se realizará a partir de ese punto aguas abajo.
En la versión 2025.d, se ha incorporado la posibilidad de introducir otro nuevo elemento para el cálculo hidráulico: boca de salida para una columna húmeda.
Este nuevo elemento se comporta igual que un rociador, boca de incendio o emisor, conectándose en cualquier punto de la instalación y se asigna a las hipótesis de cálculo deseadas para obtener el caudal y la presión resultante del cálculo.
Para la introducción de estos elementos, se pueden descargar los equipos incluidos en la Open BIM Database. En esta versión 2025.d, las bocas de salida para una columna húmeda se consideran elementos de cálculo, como los emisores, sobre los que no se realiza ninguna comprobación normativa.

En la versión 2025.d, todos los equipos que se pueden emplear en CYPEFIRE Hydraulic Systems pertenecen a catálogos de fabricantes, lo que permite la introducción de cualquier equipo necesario para la instalación de los diferentes sistemas hidráulicos.
Para posibilitar la realización de proyectos con elementos neutros, se ha incluido, dentro del menú "Opciones generales", la herramienta "Opciones de prescripción" que permite configurar la documentación que produce el programa (listados, cuadros de materiales, exportación a .ifc, .gltf, .bc3, etc.) estableciendo el criterio para la generación de las descripciones de los equipos según:
- Prescripción comercial del producto
- Prescripción con posibilidad de producto equivalente
- Descripción sin especificación del producto comercial
Para garantizar la continuidad de proyectos creados en versiones anteriores de CYPEFIRE Hydraulic Systems, todos los equipos definidos previamente se agregarán automáticamente al catálogo "CYPE LEGACY" cuando se abran esos proyectos en la versión 2025.d.
CYPEHVAC
A partir de la versión 2025.d, CYPEHVAC incluye un nuevo módulo que permite el cálculo y diseño de instalaciones de ventilación mecánica controlada (VMC). El programa ofrece todos los elementos necesarios en este tipo de instalaciones: conductos, recuperadores de calor, plenums, bocas de impulsión y extracción, silenciadores, etc. de diferentes fabricantes.
Para el uso de estas prestaciones y de otras que incluye CYPEHVAC es necesario que la licencia de uso disponga de los permisos adecuados.
En la versión 2025.d de CYPEHVAC, se ha incluido la posibilidad de introducir placas de conexión en las instalaciones de conductos. Estos elementos son utilizados por algunos fabricantes donde los plenums y silenciadores no disponen de embocaduras para conductos de sección circular, puesto que permiten realizar diferentes sistemas de conexión.
De esta forma, dependiendo de la placa de conexión utilizada, un mismo plenum o silenciador permite la conexión con más o menos conductos circulares, así como con conductos de sección diferente.
Desde el botón "Gestión de catálogos", se pueden descargar los catálogos de fabricante de placas de conexión que se han implementado. El usuario puede utilizar estos elementos en la instalación desde el botón "Placas de conexión" de la sección "Equipos" del grupo “Distribución de aire”.
Se ha incluido la posibilidad de introducir uniones de conductos de fabricante en la versión 2025.d de CYPEHVAC.
Hasta ahora, las uniones disponibles en el programa hacían referencia a uniones de ASHRAE con sus datos de cálculo y era la aplicación la que dibujaba la unión en función de los datos de entrada.
Desde esta versión, se pueden introducir las uniones de los conductos prefabricados que suministran los fabricantes. Como ya se hacía para las uniones de ASHRAE, la aplicación permite generar automáticamente las uniones de fabricante necesarias para realizar la instalación de conductos sin necesidad de que el usuario tenga que introducirlas manualmente. Desde el botón "Gestión de catálogos", se pueden descargar diferentes catálogos de fabricantes de uniones.
Desde la versión 2025.d, es posible realizar el diseño de la instalación de distribución de aire seleccionando el punto de enrase de los conductos y sus uniones.
Hasta esta versión, CYPEHVAC solo permitía introducir el eje del conducto como referencia, de forma que sus dimensiones y todas las uniones necesarias tomaban esta referencia para modificar su tamaño y posición.
A partir de ahora, el usuario puede seleccionar como referencia no solo el eje, sino también cualquiera de los vértices de su sección e, incluso, el centro de cualquiera de sus caras.
En la versión 2025.b se ampliaron los terminales de aire disponibles en CYPEHVAC con la incorporación de bocas de impulsión y de extracción. Estos elementos, que se utilizan principalmente en instalaciones de ventilación mecánica controlada (VMC), se podían seleccionar sin tener en cuenta los manguitos y reguladores de caudal disponibles para cada modelo de boca.
En la nueva versión 2025.d, se ha incluido la posibilidad de introducir bocas de impulsión y extracción teniendo en cuenta la selección del manguito y/o del regulador de caudal compatibles con el modelo de boca, siempre y cuando el catálogo del fabricante seleccionado disponga de dicha información.
La introducción de una boca de impulsión y extracción no se ha modificado, por lo que el usuario sigue teniendo la posibilidad de incorporar estos elementos a la instalación desde el botón "Boca" de la sección "Distribución de aire", que están disponibles una vez que se ha descargado algún catálogo de fabricante mediante el botón "Gestión de catálogos".
En el caso de elegir un catálogo donde se incluyan los manguitos y reguladores de caudal compatibles con las bocas, aparecerá un panel donde el usuario elegirá el manguito y/o regulador de caudal que quiere utilizar con ese modelo de boca.
En la versión 2025.d, CYPEHVAC incorpora una nueva función que permite obtener toda la documentación generada por el programa con elementos neutros (en los casos en que no se ofrece la posibilidad de trabajar con elementos de biblioteca de usuario). Para ello, dentro del menú "Opciones generales", en el apartado “Salida de resultados” se han implementado las opciones de prescripción que permiten configurar la documentación producida por el programa (planos, listados, mediciones, etc.), estableciendo el criterio para la generación de las descripciones de equipos, materiales o servicios seleccionados a partir de los catálogos descargados de Open BIM Database e incluidos en el proyecto.
En CYPEHVAC versión 2025.d, se han añadido nuevas opciones en el análisis gráfico de resultados específicas para los conductos. De este modo, ahora es posible visualizar el recorrido más desfavorable, los resultados de los caudales de aire o el color original de los materiales utilizados, de la instalación de distribución de aire.
Además, se ha cambiado su comportamiento, añadiendo un botón para activar la visualización del análisis y otro para configurar las opciones del mismo.
CYPETHERM EPlus / CYPETHERM HE Plus
- Descarga de la aplicación disponible próximamente
Al igual que se hizo en CYPERTHERM LOADS, en la versión 2025.d se han integrado todas las capacidades de IFC Builder en los programas con motor de cálculo EnergyPlus™ (CYPETHERM HE Plus y CYPETHERM EPlus).
En este sentido, ahora cuando se crea una nueva obra con el programa se permiten dos opciones para la definición del modelo térmico: la primera consiste en generar el modelo térmico a partir de la creación del modelo 3D del edificio en el propio programa; y, la segunda, en la importación del modelo térmico desde el proyecto.
- Creación del modelo 3D
Cuando se selecciona esta opción, se habilita en la parte inferior izquierda la solapa "Modelo 3D", quedando la aplicación con las solapas "Modelo 3D" y "Simulación energética". Esta nueva solapa, "Modelo 3D", supone la integración total de IFC Builder en el programa, y permite crear un modelo geométrico con la definición simplificada o por solución constructiva de los distintos elementos constructivos, ya que incorpora la base de datos de CYPE Construction Systems.
Además, desde esta solapa se genera el modelo geométrico analítico necesario en la solapa "Simulación energética". - Importación del modelo térmico desde el proyecto
Si se selecciona esta opción al crear la obra y vincularse al proyecto, el funcionamiento del programa es equivalente al que se tenía en versiones anteriores, es decir, el modelo térmico se importa desde el proyecto y el usuario no puede interactuar sobre la geometría del modelo. De hecho, el programa no muestra la solapa “Modelo 3D” y solo se podrá trabajar sobre el modelo térmico importado.
Seleccionando esta opción, se mantiene la compatibilidad con la lectura de modelos procedentes de CYPECAD MEP, IFC Builder y Open BIM Analytical Model.
- Descarga de la aplicación disponible próximamente
Además de la renovación de la interfaz necesaria por la integración de IFC Builder en esta versión 2025.d, se han realizado los siguientes cambios:
- Nuevo aspecto y funcionalidades de la pestaña “Edificio”
Se permite el trabajo sobre el modelo 3D del edificio, de forma que se pueden seleccionar los elementos en él, sin necesidad de localizarlos sobre el esquema en árbol.
También se ha mejorado el trabajo sobre el árbol de definición del edificio mediante la creación de un sistema de bibliotecas más dinámico. Aunque el sistema de bibliotecas de los elementos constructivos se ha modificado y las nuevas tipologías no son compatibles con versiones anteriores del programa, sí se permite importar tipologías creadas con versiones anteriores del programa.
- Descarga de la aplicación disponible próximamente
En la versión 2025.d, se ha incorporado en la barra de herramientas el botón “Gestión de catálogos”, desde donde se pueden descargar de forma centralizada los catálogos de los fabricantes de elementos constructivos, de sistemas de climatización y de ACS disponibles en Open BIM Database.
Con esta nueva gestión de los productos de fabricante, se amplía la cantidad de fabricantes y productos disponibles para calcular en los programas.
Arquímedes
En la versión 2025.d de Arquímedes y Arquímedes y Control de obra, se ha añadido la posibilidad de hacer zoom en la edición de plantillas pulsando la tecla "Ctrl" a la vez que se mueve la rueda o scroll del ratón.
Esta acción permite aumentar y disminuir el tamaño de los objetos y textos de las zonas de registros haciendo más accesible el trabajo de edición de plantillas.
También se añaden 3 nuevos botones en la barra de herramientas de la parte superior.
- El primer botón "Zoom (-)" permite disminuir el tamaño de los objetos del área de trabajo.
- El segundo botón restablece el estado de zoom por defecto y muestra el porcentaje actual y el que se va a recuperar (100%).
- El tercer botón "Zoom (+)" permite aumentar el tamaño de los objetos del área de trabajo.
Otro cambio que ha producido esta novedad es que se ha modificado la posición del icono que indica si una "Zona" dispone de "Guion antes de imprimir" y de "Guion tras imprimir". Ahora, los iconos aparecen justo al principio de la "Zona". La primera parte en gris oscuro es la "Sección" y la parte en gris claro es la "Zona".
En la versión 2025.d de Arquímedes y Arquímedes y Control de obra, se ha añadido la plantilla pl_gnt04_II.pla (Detalle del plan de pagos (II). La nueva plantilla permite obtener un listado con el programa de trabajos valorado por meses representado en una tabla.
La tabla muestra por medio de filas las actividades contenedoras del primer nivel (capítulos del presupuesto) y, por medio de columnas, los meses en los que dura la planificación de la obra, incluyendo el importe y los porcentajes (GG + BI + IVA) aplicados al Gantt.
Las dos últimas columnas representan el importe total en PEM y el importe aplicado al Gantt de las actividades contenedoras del primer nivel (capítulos del presupuesto). Las dos últimas filas de la tabla representan el total parcial y a origen de los importes aplicados al Gantt de cada mes.

La plantilla permite dar un nombre a la columna que representa el importe aplicado al Gantt.
Según el "Tipo de importe a aplicar" junto con los porcentajes empleados (GG + BI + IVA), permite obtener como importe de Gantt los denominados:
- PEC = (PEM + GG + BI) + IVA
- PBL = (PEM + GG + BI) + IVA
- VEC = PEM + GG + BI
- PBL = VEC + IVA
Los datos se obtienen del "Diagrama de tiempos-actividades", que se debe haber creado a partir de los capítulos y partidas del presupuesto por medio de la opción "menú Mostrar > Diagrama de tiempos-actividades".
Generador de precios
Se incrementa el número de fabricantes del Generador de precios para España. Los fabricantes que se incorporan en la versión 2025.d son:

AQUATECHNIK
Sistemas hidrosanitarios, calefacción, acondicionamiento y aire comprimido. Incorporación de la gama de productos.

INVENTOR
Bombas de calor de aerotermia. Distribuido por LUMELCO. Incorporación de la gama de productos.

NIESSEN
Mecanismos. Incorporación de la gama de productos.

VMZINC
Soluciones innovadoras en zinc para cubiertas. Incorporación de la gama de productos.
Generador de precios para España
La versión 2025.d del Generador de precios para España incluye las siguientes actualizaciones de tarifas y productos de fabricantes:

ACH
Actualización de la tarifa de precios.

ALTRO
Actualización de la tarifa de precios y ampliación de la gama de productos.

BAUMIT
Actualización de la tarifa de precios.

BIODRY
Actualización de la tarifa de precios.

BMI
Ampliación de la gama de productos.

ECOFOREST
Actualización de la tarifa de precios.

EXLABESA
Actualización de la tarifa de precios.

FIBRATEC
Ampliación de la gama de productos.

FUNDERMAX
Actualización de la tarifa de precios y ampliación de la gama de productos.

GIACOMINI
Actualización de la tarifa de precios.

GROHE
Ampliación de la gama de productos.

GRUPO PUMA
Actualización de la tarifa de precios.

KNAUF
Ampliación de la gama de productos.

MADERA PINOSORIA
Actualización de la tarifa de precios y ampliación de la gama de productos.

MAPEI SPAIN
Actualización de la tarifa de precios.

PEYGRAN
Actualización de la tarifa de precios y ampliación de la gama de productos.

PROJAR
Actualización de la tarifa de precios.

REVESTECH
Ampliación de la gama de productos. Láminas impermeabilizantes, sistema Ecodry. Canaletas de drenaje, sistema Walk Level.

ROCKWOOL
Ampliación de la gama de productos.

SAMSUNG
Actualización de la tarifa de precios y ampliación de la gama de productos.

SAUNIER DUVAL
Ampliación de la gama de productos. Bombas de calor aerotérmicas de las gamas Genia Air Split con R32 y Genia Air Tek.

SOPREMA
Actualización de la tarifa de precios.

THERMOCHIP
Ampliación de la gama de productos.

TIEMME
Actualización de la tarifa de precios.

VAILLANT
Ampliación de la gama de productos. Bombas de calor aerotérmicas de las gamas aroTHERM Split plus con R32 y aroTHERM pure. Termos eléctricos eloSTOR pro, eloSTOR plus y eloSTOR exclusive.
Generadores de precios para otros países hispanoparlantes
La versión 2025.d de los Generadores de precios para Argentina, Bolivia, Chile, Colombia, Ecuador, Guatemala, Honduras, México, Panamá, Paraguay, Perú y Uruguay incluye las siguientes actualizaciones de tarifas y productos de fabricantes:

FUNDERMAX
Actualización de la tarifa de precios y ampliación de la gama de productos (solo para Chile y México).

KNAUF
Ampliación de la gama de productos.

REVESTECH
Ampliación de la gama de productos. Láminas impermeabilizantes, sistema Ecodry. Canaletas de drenaje, sistema Walk Level.
En el Generador de precios para España, se han actualizado los precios de la mano de obra con el propósito de ajustarlos al mercado de la construcción, considerando cada categoría profesional y las condiciones laborales reguladas por los respectivos convenios colectivos vigentes.
La versión 2025.d incluye nuevas instrucciones para el "Manual de uso y mantenimiento" de unidades de "Obra nueva", "Rehabilitación" y "Espacios urbanos" para los países hispanoparlantes con Generador de precios. Estas nuevas instrucciones para el "Manual de uso y mantenimiento" corresponden a los capítulos:
Obra nueva y Rehabilitación
- HRB (Remates y ayudas/Remates de fachada/De resinas sintéticas) (solo para España).
- SGH (Señalización y equipamiento/Griferías/Duchas higiénicas).
Espacios urbanos
- ACV (Acondicionamiento del terreno/Movimiento de tierras en obra civil/Estabilización y revegetación de taludes).
Generadores de precios para Burkina Faso, República de Benín, República de Madagascar y República de Mauricio
La versión 2025.d incluye los Generadores de precios para Burkina Faso, República de Benín, República de Madagascar y República de Mauricio. Estos Generadores, al igual que los desarrollados para el resto de países, cuentan con unidades de obra para proyectos de Obra Nueva, Rehabilitación y Espacios Urbanos.
Desde que se implementó el primero, son ya treintaiún países los que disponen del Generador de precios de CYPE:
- Angola
- Argelia
- Argentina
- Bolivia
- Brasil
- Burkina Faso
- Cabo Verde
- Camerún
- Chile
- Colombia
- Costa de Marfil
- Ecuador
- España
- Francia
- Gabón
- Guatemala
- Honduras
- Malí
- Marruecos
- México
- Mozambique
- Panamá
- Paraguay
- Perú
- Portugal
- República de Benín
- República del Congo
- República de Madagascar
- República de Mauricio
- Senegal
- Uruguay
Los Generadores de precios de países hispanoparlantes (Argentina, Bolivia, Chile, Colombia, Ecuador, España, Guatemala, Honduras, México, Panamá, Paraguay, Perú y Uruguay) incluyen también las novedades que se citan a continuación:
- Para los tipos de obra "Obra nueva" y "Rehabilitación"
- Se ha incorporado el apartado:
- IBS (Instalaciones/Sistemas de climatización/Sistema VRF (Samsung)) (solo para España).
- IBS (Instalaciones/Sistemas de climatización/Sistema VRF (Samsung)) (solo para España).
- Se han incorporado nuevas unidades de obra en los apartados:
- EME (Estructuras/Madera/Viguetas) (solo para España).
- EMI (Estructuras/Madera/Sistemas "in situ" de construcciones con madera y paja) (solo para España).
- EMS (Estructuras/Madera/Pilares) (solo para España).
- EMV (Estructuras/Madera/Vigas) (solo para España).
- FTF (Fachadas y particiones/Sistemas de tabiquería/De fábrica y placas de yeso laminado) (solo para España).
- HRB (Remates y ayudas/Remates de fachada/De resinas sintéticas) (solo para España).
- ICS (Instalaciones/Calefacción, refrigeración, climatización y A.C.S./Sistemas de conducción de agua) (solo para España).
- IEM (Instalaciones/Eléctricas/Mecanismos).
- IFB (Instalaciones/Fontanería/Tubos de alimentación) (solo para España).
- IFI (Instalaciones/Fontanería/Instalación interior) (solo para España).
- IFM (Instalaciones/Fontanería/Montantes) (solo para España).
- IFS (Instalaciones/Fontanería/Sistemas de ahorro de agua) (solo para España).
- IFW (Instalaciones/Fontanería/Elementos) (solo para España).
- IHM (Instalaciones/Tuberías para fluidos/Tuberías multicapa) (solo para España).
- IHP (Instalaciones/Tuberías para fluidos/Tuberías de polipropileno) (solo para España).
- IHT (Instalaciones/Tuberías para fluidos/Tuberías de polietileno, protegidas con tubo corrugado).
- IHU (Instalaciones/Tuberías para fluidos/Tuberías multicapa, preaisladas).
- IOT (Instalaciones/Contra incendios/Sistemas de extinción fijos).
- LIS (Carpintería, cerrajería, vidrios y protecciones solares/Puertas de uso industrial/Puertas de servicio).
- LST (Carpintería, cerrajería, vidrios y protecciones solares/Protecciones solares/Toldos).
- NAQ (Aislamientos e impermeabilizaciones/Aislamientos térmicos/Fachadas ventiladas) (solo para España).
- NBN (Aislamientos e impermeabilizaciones/Aislamientos acústicos/Sistemas de aislamiento de suelos).
- NIH (Aislamientos e impermeabilizaciones/Impermeabilizaciones/Locales húmedos).
- QAF (Cubiertas/Planas transitables, no ventiladas/Puntos singulares).
- QBF (Cubiertas/Planas transitables, ventiladas/Puntos singulares).
- QDD (Cubiertas/Planas no transitables, no ventiladas/Deck).
- QDF (Cubiertas/Planas no transitables, no ventiladas/Puntos singulares).
- QUZ (Cubiertas/Componentes de cubiertas inclinadas y curvas/De bandejas de zinc) (solo para España).
- RDE (Revestimientos y trasdosados/Decorativos/Metálicos).
- REG (Revestimientos y trasdosados/Peldaños/De piezas cerámicas).
- RSN (Revestimientos y trasdosados/Pavimentos/Juntas en pavimentos continuos de hormigón).
- SGB (Señalización y equipamiento/Griferías/Para bañeras).
- SGD (Señalización y equipamiento/Griferías/Para duchas).
- SGH (Señalización y equipamiento/Griferías/Duchas higiénicas).
- UBC (Urbanización interior de la parcela/Canalización de instalaciones/Calor y frío centralizado).
- UGS (Urbanización interior de la parcela/Acumulación y gestión de aguas pluviales/Sistemas de conducción de agua) (solo para España).
- UPR (Urbanización interior de la parcela/Piscinas/Remates prefabricados).
- Se han incorporado nuevas opciones y realizado mejoras en la unidad de obra:
- RRY001 m² Trasdosado directo de placas de yeso laminado.
- RRY001 m² Trasdosado directo de placas de yeso laminado.
- Se han incorporado vigas, pilares y viguetas de madera laminada de procedencia nacional en las unidades de obra (solo para España):
- EME110 m³ Vigueta de madera laminada encolada.
- EME120 m Vigueta de madera laminada encolada.
- EMS110 m³ Pilar de madera laminada encolada.
- EMS120 m Pilar de madera laminada encolada.
- EMV110 m³ Viga de madera laminada encolada.
- EMV120 m Viga de madera laminada encolada.
- Se han incorporado paneles sándwich con friso de abeto, alistonado de abeto y tarima de abeto en las unidades de obra (solo para España):
- EAN010 m² Panel sándwich para forjado, sobre estructura de acero.
- EAN020 m² Panel sándwich para forjado, sobre entramado ligero de perfiles (light steel framing).
- EMT050 m² Panel sándwich para forjado, sobre estructura de madera.
- QCN010 m² Panel sándwich, para cubierta plana.
- Se ha incorporado el apartado:
- Para el tipo de obra "Rehabilitación"
- Se han incorporado nuevas unidades de obra en los apartados:
- NIG (Aislamientos e impermeabilizaciones/Impermeabilizaciones/Galerías y balcones).
- NIQ (Aislamientos e impermeabilizaciones/Impermeabilizaciones/Cubiertas planas).
- Se han incorporado nuevas unidades de obra en los apartados:
- Para el tipo de obra "Espacios urbanos"
- Se han incorporado nuevas unidades de obra en el apartado:
- MPD (Firmes y pavimentos urbanos/Pavimentos urbanos/Drenantes) (solo para España).
- Se han incorporado nuevas unidades de obra en el apartado:
CYPE Cost Estimator
Se ha revisado la base de precios que emplea CYPE Cost Estimator para determinar el Presupuesto de Ejecución Material de la obra.
Los proyectos realizados con versiones anteriores del programa se actualizan automáticamente al abrirlos con la versión 2025.d.
Open BIM Quantities
Incorporación de más apartados de la norma Malaysian Standard Method of Measurement for Building Works (SMM2)
En la versión 2025.c de Open BIM Quantities, se inició la adaptación de la norma Malaysian Standard Method of Measurement for Building Works (SMM2), con el fin de transformar esta norma en un conjunto de reglas de medición que faciliten la creación de presupuestos para Malasia. En la versión 2025.d, se continúa con la adaptación incorporando más apartados de la norma:
E Piling and Diaphragm Walling
- Piling
- Diaphragm walls
H Underpinning
- Generally
- Work in all trades
J Masonry
- Generally
- Dressed natural stonework
- Natural stone rubble work
- Cast stonework
- Clayware work
- Sundries
- Centering
K Waterproofing and Asphalt work
- Generally
La novedad de esta versión 2025.d se completa con la incorporación de nuevos conceptos en el banco de precios y de la actualización del conjunto de reglas de medición (ambos denominados “Malaysia - SMM2“).
Recuerde que el acceso al banco de precios se realiza desde el botón "Bancos de precios" y el acceso al conjunto de reglas se realiza desde el botón "Conjuntos de reglas de medición". El banco de precios contiene unidades de obra sin clasificar y sin precios, con las unidades de obra organizadas según el criterio de capítulos y subcapítulos que se sigue normalmente en presupuestos de Malasia. Un banco de precios permite al usuario asignar unidades de obra a los criterios de medición que considere, en este caso, se ha creado el conjunto de reglas para Malasia, con el objeto de transformar los datos contenidos en los elementos o componentes de un modelo BIM en unidades de obra.
La aplicación incluye las herramientas necesarias para adaptar la documentación de los listados del presupuesto para el formato y estilo utilizado en los presupuestos de Malasia.
La lista con los apartados de la norma incluidos hasta la versión 2025.d es la siguiente:
A General Rules
B Preliminaries
- Preliminaries particulars
- Contract
- Works, goods and materials by others
- General facilities and obligations
- Contingencies
C Demolition
- Generally
D Excavation and Earthwork
- Generally
- Site preparation
- Excavation
- Earthwork support
- Disposal of water
- Disposal of excavated material
- Filling
E Piling and Diaphragm Walling
- Piling
- Diaphragm walls
F Concrete Work
- In-situ concrete
- Formwork
- Precast concrete
- Composite construction
- Hollow-block suspended construction
- Prestressed concrete work
G Brickwork and Blockwork
- Generally
- Brickwork
- Brick facework
- Brickwork in connection with boilens
- Blockwork
- Damp-proof courses
- Sundries
H Underpinning
- Generally
- Work in all trades
J Masonry
- Generally
- Dressed natural stonework
- Natural stone rubble work
- Cast stonework
- Clayware work
- Sundries
- Centering
K Waterproofing and Asphalt work
- Generally
CYPE Memorias CTE
Se ha implementado un nuevo asistente que permite cumplimentar automáticamente los apartados de la memoria del proyecto relacionados con la exigencia básica de protección frente a la humedad, según lo establecido en el Código Técnico de la Edificación (CTE).
Este asistente facilita la generación de la documentación correspondiente a los siguientes apartados:
- 2. MC Memoria constructiva
- 2.6 Sistemas de acondicionamiento e instalaciones
- Protección frente a la humedad
- Protección frente a la humedad
- 2.6 Sistemas de acondicionamiento e instalaciones
- 3. MNCTE Cumplimiento del CTE
- 3.4 Salubridad
- HS 1 Protección frente a la humedad
- 3.4 Salubridad
Con esta mejora, la documentación generada en CYPE Memorias CTE es equivalente a la obtenida en CYPEDOC CTE HS 1, lo que ha permitido integrar sus capacidades dentro del nuevo asistente. Como resultado, CYPEDOC CTE HS 1 pasa a estar discontinuada, centralizando la justificación del CTE DB HS 1 en una única herramienta y optimizando la generación de documentación técnica.
Se ha implementado un nuevo asistente que permite cumplimentar automáticamente los apartados de la memoria del proyecto relacionados con la exigencia básica de recogida y evacuación de residuos, según lo establecido en el Código Técnico de la Edificación (CTE).
Este asistente facilita la generación de la documentación correspondiente a los siguientes apartados:
- 2. MC Memoria constructiva
- 2.6 Sistemas de acondicionamiento e instalaciones
- Evacuación de residuos sólidos
- Evacuación de residuos sólidos
- 2.6 Sistemas de acondicionamiento e instalaciones
- 3. MNCTE Cumplimiento del CTE
- 3.4 Salubridad
- HS 2 Recogida y evacuación de residuos
- 3.4 Salubridad
Con esta mejora, la documentación generada en CYPE Memorias CTE es equivalente a la obtenida en CYPEDOC CTE HS 2, lo que ha permitido integrar sus capacidades dentro del nuevo asistente. Como resultado, CYPEDOC CTE HS 2 pasa a estar discontinuada, centralizando la justificación del CTE DB HS 2 en una única herramienta y optimizando la generación de documentación técnica.
Detalles constructivos
CYPE continúa apostando por la incorporación en el Generador de precios de nuevos módulos de detalles constructivos, relacionados con la arquitectura sostenible y la bioconstrucción, y en concreto por los sistemas constructivos con madera.
Uno de esos materiales con los que la madera combina perfectamente es la paja, que también es idóneo para diseñar y construir proyectos de consumo energético casi nulo, tanto de nueva planta como de rehabilitación.
Con la edición del nuevo módulo de Sistemas de construcción con madera y paja, hemos pretendido poner a disposición de nuestros clientes la documentación necesaria que le facilite la redacción de proyectos de edificios a construir con estos materiales. Edificios que serán más ecológicos, saludables y respetuosos con el medio ambiente y con las personas que los habitamos.
De entre estos sistemas hemos seleccionado dos sistemas representativos, que combinan ambos materiales: uno prefabricado, compuesto de módulos de paja prensada dentro de una estructura de madera, y otro realizado “in situ”, denominado Sistema CUT (Cell Under Tension), compuesto de entramados ligeros de madera y balas de paja.
Este nuevo módulo está disponible para España y sus detalles constructivos son accesibles desde los programas "Detalles constructivos", "Generador de precios", "Generadores de presupuestos" o "Arquímedes" cuando el tipo de obra seleccionado es "Obra nueva" o "Rehabilitación".
A continuación, se especifican las unidades de obra que disponen de detalles constructivos de "Sistemas de construcción de madera y paja":
- Sistemas prefabricados de construcciones con madera y paja
- EMN010. Muro estructural de paneles premontados de entramado ligero de madera y paja.
- EMN011. Zuncho perimetral de muro estructural de paneles premontados de entramado ligero de madera y paja.
- EMN010. Muro estructural de paneles premontados de entramado ligero de madera y paja.
- Sistemas "in situ" de construcciones con madera y paja
- EMI001. Arriostramiento de hueco en muro estructural de balas de paja.
- EMI010. Muro estructural de balas de paja colocadas en entramado ligero de madera. Sistema CUT.
- EMI011. Zuncho perimetral de muro estructural de balas de paja colocadas en entramado ligero de madera. Sistema CUT.
- EMI012. Remate de esquina redondeada en muro estructural de balas de paja. Sistema CUT.
- EMI001. Arriostramiento de hueco en muro estructural de balas de paja.
La versión 2025.d incluye nuevos detalles constructivos en el módulo "Detalles constructivos de cubiertas planas":
- Cubierta plana no transitable, no ventilada
- QDD040. Cubierta plana no transitable, no ventilada, Deck, tipo convencional. Impermeabilización con láminas de poliolefinas, tipo monocapa.
- QDD050. Cubierta plana no transitable, no ventilada Deck, tipo convencional. Impermeabilización con láminas de PVC, tipo monocapa.
- QDD040. Cubierta plana no transitable, no ventilada, Deck, tipo convencional. Impermeabilización con láminas de poliolefinas, tipo monocapa.
Programas discontinuados
A partir de la versión 2025.d de los programas de CYPE las siguientes aplicaciones quedan discontinuadas:
- IFC Uploader
Ahora puede crear nuevas aportaciones directamente desde la página del proyecto en la plataforma web de BIMserver.center. - CYPEDOC CTE HS 1 / CYPEDOC CTE HS 2
Las prestaciones de estos programas quedan incluidas en CYPE Memorias CTE. - CYPETEL Project ICT / CYPETEL Systems
Las prestaciones de estos programas quedan incluidas en CYPETEL. - CYPELUX CTE / CYPELUX EN / CYPELUX LEED
Las prestaciones de estos programas quedan incluidas en CYPELUX. - CYPE Lightning
Las prestaciones de este programa quedan incluidas en CYPELEC Distribution. - Open BIM Sampling
Las prestaciones de este programa quedan incluidas en CYPE Construction Works.





















































































































